| Issuing Agency: | Malawi Revenue Authority |
| Incumbent Office Name: | Malawi Revenue Authority |
| Address: | Head Office |
| Malawi Revenue Authority | |
| Private Bag 247 | |
| Msonkho House | |
| Phone: | 0888950012 |
| Fax | (265) 01 822 302 |
| lkachala@mra.mw | |
| website | www.mra.mw |
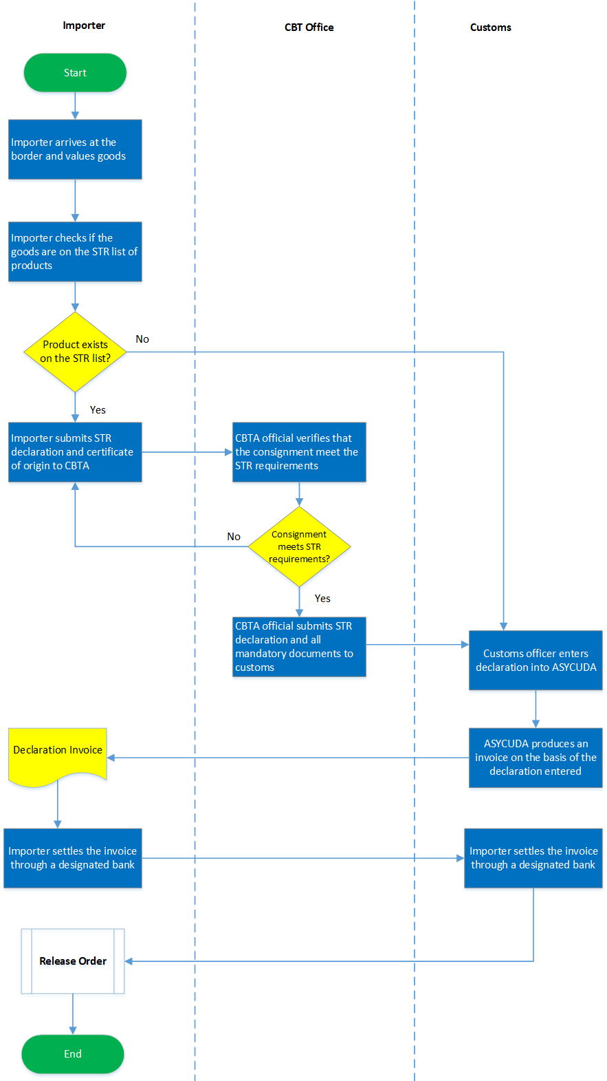
| Steps | Description | Required Documents |
| 1 | Importer arrives at the border and values his goods | |
| 2 | Importer checks to see if the goods he intends to import are on the STR list of products | |
| 2.1 | If the goods exist on the list the importer proceeds to the CBTA offices and submits STR declaration and certificate of origin | |
| 2.2 | If the goods are not on the list the importer proceed to submit form 12 and all mandatory documents to customs and proceed with clearance | |
| 3 | CBTA official verifies that the consignment meets the STR requirements. | |
| 3.1 | If the consignment meets the STR requirements the CBTA officer submits STR declaration and all mandatory documents to customs | |
| 3.2 | If the consignment does not meet the STR requirements the consignment it is refered to customs for further checks | |
| 4 | Customs officer enters declaration into ASYCUDA | |
| 5 | ASYCUDA produces an invoice based on the declaration entered | |
| 6 | Importer settles the invoice through a designated bank | |
| 7 | Release order issued to importer |

Forms
| # | Title | Description | Issued By | File |
|---|---|---|---|---|
| 1 | Application for Simplified Trade Regime Form | Application for Simplified Trade Regime Form | Malawi Revenue Authority |
Measures
| # | Name | Description | Measure Type | Agency | Comments | Legal Document | Validity To | Measure Class |
|---|---|---|---|---|---|---|---|---|
| 1 | Simplified trade regime for cross border traders- Zimbabwe | Cross border trader with goods under the value of a USD1000 can import/export from Malawi to Zimbabwe under the Simplified Trade Regime | Simplified Trade Regime | Malawi Revenue Authority | To promote cross-border trade | Customs and Excise (Amendment) (No. 5) Regulations, 2008 {Simplified Trade Regime Regulation (42:01)}. | 9999-12-31 | Good |
| 2 | Simplified trade regime for crossborder traders- Zambia | Cross border trader with goods under the value of a USD1000 can import/export from Malawi to Zambia under the Simplified Trade Regime | Simplified Trade Regime | Malawi Revenue Authority | To promote cross-border trade | Customs and Excise (Amendment) (No. 5) Regulations, 2008 {Simplified Trade Regime Regulation (42:01)}. | 9999-12-31 | Good |
Have you found this information useful ?
Please share your feedback below and help us improve our content.
Please share your feedback below and help us improve our content.