| Issuing Agency: | Malawi Revenue Authority |
| Incumbent Office Name: | Malawi Revenue Authority |
| Address: | Head Office |
| Malawi Revenue Authority | |
| Private Bag 247 | |
| Msonkho House | |
| Phone: | (265) 01 822 588 |
| Fax | (265) 01 822 302 |
| mrahq@mra.mw | |
| website | www.mra.mw |
| Procedure steps | Description | Required Document |
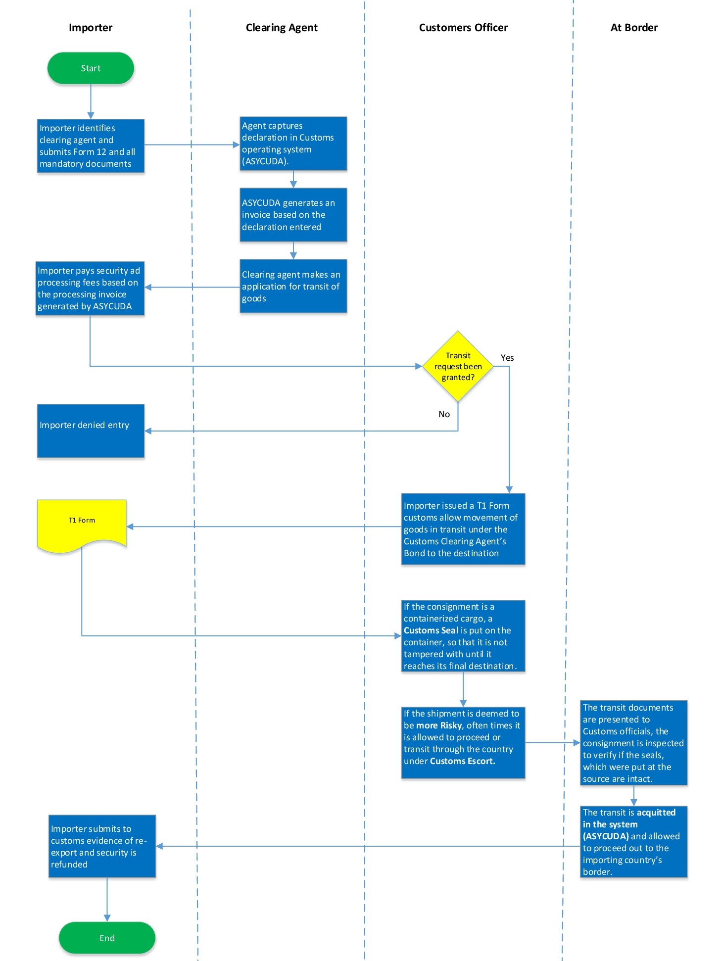
| 1 | Importer identifies clearing agent ad submits Form 12 and all mandatory documents | |
| 2 | Agent captures declaration in Customs operating System (ASYCUDA) | |
| 3 | ASYCUDA generates an invoice based on the declaration captured | |
| 4 | The Clearing agent makes an application for transit of goods | |
| 5 | Importer pays security ad, processing fees based on the processing invoice generated by ASYCUDA | |
| 6 | Request for Transit | |
| 6.1 | If the transit requested has not been granted the importer denied entry | |
| 6.2 | If the transit requested has been granted the Importer issued a T1 Form. Cuctoms allow movement of goods in transit under the Customs Clearing Agent's Bond to the destination | |
| 7 | If the consignment is a containerized cargo, a Customs seal is put on the container, so that it is not tampered with until it reaches its final destination | |
| 8 | If the shipment is deemed to be more Risky, often times it is allowed to proceed or transit through the country under Customs Escort | |
| 9 | The transit documents are presented to Customs officials, the consignment is inspected to verify if the seals, which were put at the source are intact | |
| 10 | The transit is acquitted in the system (ASYCUDA) and allowed to proceed out to the importing country's border | |
| 11 | Importer submits to customs evidence of re-export and security is refunded |
PROCESS MAP
FOR THROUGH TRANSIT (BORDER TO BORDER)

Forms
| # | Title | Description | Issued By | File |
|---|---|---|---|---|
| 1 | Form 12 - Customs Declaration Form | Form 12 - Customs Declaration Form | Malawi Revenue Authority | |
| 2 | Form 19- Declaration of Value | Declaration of Value | Malawi Revenue Authority | |
| 3 | Form 1 - Report Order | Vehicle Declaration and Report Order | Malawi Revenue Authority |
Measures
| # | Name | Description | Measure Type | Agency | Comments | Legal Document | Validity To | Measure Class |
|---|---|---|---|---|---|---|---|---|
| 1 | Import declaration in respect of (goods on board) road vehicles for transit | Consignment by road into Malawi requires the following documents: packing list, waybills, consignment notes and invoice. | Declaration | Malawi Revenue Authority | Control of imports by road | Customs and Excise Act(42:01) | 9999-12-31 | Good |
| 2 | Entry of goods in transit | Goods declared to customs for Inward transit, through transit and Outward transit | Declaration | Malawi Revenue Authority | Control of transit goods and security of revenue | Customs and Excise Act(42:01) | 9999-12-31 | Good |
| 3 | Weighing vehicles entering Malawi | Vehicles attempting to enter Malawi may be subjected to the weighing procedures of Malawi or be returned to the country from which entry into Malawi was attempted. | Registration Requirement | Ministry of Transport and Public Works | None | Road Traffic Act | 9999-12-31 | Good |
Have you found this information useful ?
Please share your feedback below and help us improve our content.
Please share your feedback below and help us improve our content.