| Issuing Agency: | Department of Animal Health and Livestock Development |
| Incumbent Office Name: | Department of Animal Health and Livestock Development |
| Address: |
Po Box 527 Lilongwe Malawi. |
| Fax: | |
| Email: | juliuschulu09@gmail.com |
| Website: | |
| Phone: | 0991277492 |
| Procedure Step | Description | Required Documents |
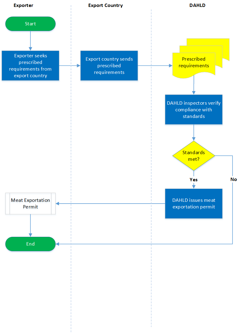
| 1 | The exporter must seek the prescribed requirements from the country he or she intends to export to (The burden is on the Exporter). | |
| 2 | The country they are exporting to must send their prescribed requirements to the exporter who should then bring them to DAHLD. | |
| 3 | The inspectors of DAHLD in Malawi, verify with the milk or milk products of the exporter to ascertain if the standards have been met | |
| 4 | A Bacteriological Examination on Meat intended to be Exported is done | |
| a | A portion of the milk is taken to a laboratory by the milk inspector | |
| b | The level of the bacteria in the milk is tested | |
| c | The level of fat in the milk is tested | |
| d | There is a determination whether the level is above or below the required standards | |
| 5 | Where the standards have been met, a permit to export is issued | |
| 6 | Communication is usaually made through email or a phone call |
Process Map

Forms
| # | Title | Description | Issued By | File |
|---|---|---|---|---|
| 1 | Milk Export Permit | This is a permit that is acquired when one intends to export milk. | Department of Animal Health (DAHLD) |
Measures
| # | Name | Description | Measure Type | Agency | Comments | Legal Document | Validity To | Measure Class |
|---|---|---|---|---|---|---|---|---|
| 1 | Permit to export milk and milk products. | An exporter needs a permit to export milk or milk products out of Malawi. | Export Technical Measures | Department of Animal Health (DAHLD) | Prevention of diseases to animals and for Public Health reasons. (Controlling diseases to humans). | Milk and Milk products Act (67:05) | 9999-12-31 | Good |
Have you found this information useful ?
Please share your feedback below and help us improve our content.
Please share your feedback below and help us improve our content.