| Issuing Agency: | Pharmaceutical, Medicines and poisons Board of Malawi |
| Incumbent Office Name: | Pharmaceutical, Medicines and poisons Board of Malawi |
| Address: |
Malawi Pharmacy and Poisons Board, PO Box 30241, Capital City, Lilongwe 3. |
| Fax: | +265 1 755204 |
| Email: | cchulu@pmpb.mw |
| Website: | |
| Phone: | 2651772428 |
| Procedure Step | Description | Required Documents |
|
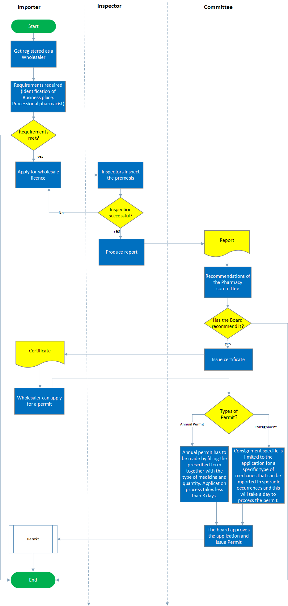
Get registered as a wholesaler since only exporters can import for trade (retailers onnly import in special circumstances): (a) The requirements needed to register as a wholesaler are- identification of a place of business, availability of a professional pharmacist to take care of the place. More requirements are given by the Posons Board when an application to register as a wholesaler is made. Application can be made to: The Registrar, Pharmacy, Medicines and Poisons Board PO Box 30241; Off Chilambula Road, Capital City; Lilongwe 3; Malawi. (b) Once requirements are met, apply for wholesale licence by (i) getting and filling a prescribed form. (ii) Pay prescribed application fee. (iii) Inspectors inspect the premesis and write report of the inspection. (iv) The written report is sent to the pharmacy committee. (v) The committee makes a recommendation to the board (every 3 months) and once it is approved, the licence cn be collected at the Board offices upon notification. In some instances, the licence can be sent to the importer. |
||
| 2 | Once a person is a registered wholesaler, then he is recognised as an importer. However, he/she has to apply for an import permit. | |
| 3 | There are to types of Import Permit: Annual import Permit, or Consignment Specific Permit. | |
| 4 | Annual Permit has to be made by filling the prescribed form together with the type of medicine and quantity. The application will be directed to the registration section. Application process takes less than 3 days | |
| 5 | Consignment Specific is limited to the application for a specific type of medicines that can be imported in sporadic occurences. and this will take a day to process the permit. |
PROCESS MAP

| # | Title | Description | Issued By | File |
|---|---|---|---|---|
| 1 | Wholesale Inspection Report Form 18 | Wholesale inspection Report | Malawi Bureau of Standards | |
| 2 | Form No. 9. Product Licence | Product Licence under under Pharmacy, Medicines and Poisons Act. | Poisons Board of Malawi |
| # | Name | Description | Measure Type | Agency | Comments | Legal Document | Validity To | Measure Class |
|---|---|---|---|---|---|---|---|---|
| 1 | Medicine import licences | Any person importing any medicinal product must apply for a product licence. | Licensing Requirement | Poisons Board of Malawi | To have an assurance that the port in which the person is importing is a registered port and in order to check the quality of products authorized to enter. | Pharmacy, Medicines and Poisons Act (35:01) | 9999-12-31 | Good |
Please share your feedback below and help us improve our content.