| Issuing Agency: | Malawi Bureau of Standards |
| Incumbent Office Name: | Malawi Buraeu of Standards |
| Address: |
Head Office Moirs Road P.O Box 946 Blantyre Malawi |
| Fax: | +265 1 870 756 |
| Email: |
mbs@mbsmw.mw stevekamuloni@mbsmw.org |
| Website: | www.mbsmw.org |
| Phone: | +265 1 870 488, +999 187 449 |
| Steps | Description | Required Documents |
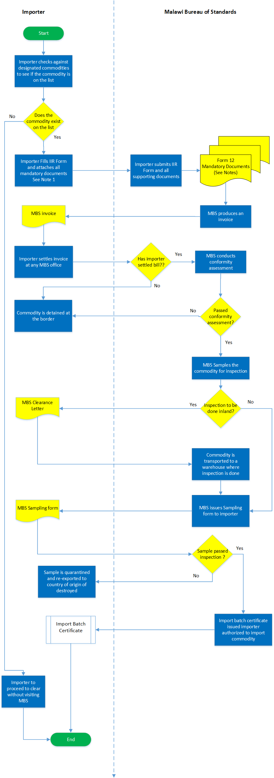
| 1 | Importer must have IIR Form and attaches all mandatory documents seeNote 1 | |
| 2 | Importer checks against designated commodities to see if the commodity is on the list | |
| 3 | Commodity check List | |
| 3 | if the commodity is not on the list the importer proceed to clear without visiting MBS | |
| 4 | If the commodity are on the list the importer submits IIR form and all supporting documents | |
| 5 | MBS Produces an Invoice | |
| 6 | Importer receives invoice | |
| 7 | Importer settles Invoice bill at any MBS office | |
| 8 | Invoice bill settled | |
| 8.1 | If the Importer has not settled the invoice bill the commodity is detained at the border | |
| 8.2 | If the Importer has settled the bill the MBS conducts conformity assessment | |
| 9 | Comformity assessment | |
| 9.1 | If commodity fails the comformity assessment, the commodity is detained at the border | |
| 9.2 | If the commodity passes the conformity assessment MBS samples the commodity for inspection | |
| 10 | Inland Inspection | |
| 10.1 | If inspection is to be done inland, MBS issues Clearance letter to Importer hence commodity is transported to a warehouse where inspection is done | |
| 10.2 | If not inland inspection MBS issues sampling form to Importer | |
| 11 | Samplelling inspection | |
| 11.1 | If the sample failed inspection, it is quarantined and re-exported to country of origin or destroyed | |
| 11.2 | If the sample passes the inspection Import batch certificate is issued to Importer authorised to import commodity | |
| 12 | Importer receives an Import Batch Certificate |
PROCESS MAP

Forms
| # | Title | Description | Issued By | File |
|---|---|---|---|---|
| 1 | Annual Import Quality Certificate | annual Import quality certificate | Malawi Bureau of Standards | |
| 2 | Application Annual Import Certificate | Application Annual Import Certificate MBS | Malawi Bureau of Standards | |
| 3 | MBS Import Batch Conformance Certificate. | Import Batch Conformance Certificate issued by MBS | Malawi Bureau of Standards | |
| 4 | Import Inspection Request Form-MBS/QASD/F/03 | Import Inspection Request Form Issued by MBS | Malawi Bureau of Standards | |
| 5 | IQR-Rejection Certificate | IQR-Draft Rejection Certificate- MBS-QAD under Malawi Bureau of Standards Act | Malawi Bureau of Standards |
Measures
| # | Name | Description | Measure Type | Agency | Comments | Legal Document | Validity To | Measure Class |
|---|---|---|---|---|---|---|---|---|
| 1 | Quality Assessment: Application for clearance of imported commodity | Import Inspection Registration (IIR) processing. | Registration requirement | Malawi Bureau of Standards | To ensure that the commodity the client is intending to import is registred for assessment. This process is done on commodities which are on the List of designated products and are legible for importation given the preshipment sample complied to requirements or it is accepted by MBS owing to previous batches compliance. The IIR processing needs to be preferably made before the consignment reaches the entry point to avoid delays due to processing. | Malawi Bureau of Standards Act (51:02) | 9999-12-31 | Good |
| 2 | Quality Assessment: Withdrawal of import quality certificate | Any importer whose random sampling of the commodity/product on the open market reveals non-compliance or if the importer is found contravening provisions of any relevant Act or regulations or failure by the importer to pay fees under these regulations shall have the import Quality Certificate withdrawn. | Import monitoring and surveillance | Malawi Bureau of Standards | To ensure that the product sold on the market went through import certification process and was duly accepted by MBS and also to ensure that importers are adhering to relevant Acts and regulations. | Malawi Bureau of Standards Act (51:02) | 9999-12-31 | Good |
| 3 | Standard Specification-coal. | Every licence holder must must comply with and adhere to the Malawi Standards as stated under the Malawi Bureau of Standards Act in respect of coal. | Product quality | Malawi Energy Regulatory Authority | Harmonise the standards to be followed; recognition and response to regional policies, objectives and developments. | Energy Regulation Act(73:02) | 9999-12-31 | Good |
| 4 | Standard Specification-renewable energy. | Every licence holder must comply with the standard specifications for renewable energy technologies. | Product quality | Malawi Energy Regulatory Authority | Harmonise the standards to be followed; recognition and response to regional policies, objectives and developments. | Energy Regulation Act(73:02) | 9999-12-31 | Good |
| 5 | Standard Specification for Adhesives for ceramic tiles, mosaics | This Malawi Standard specifies the minimum requirements for adhesives used for fixing ceramic tiles to ensure that they are suitable for their proposed application. | Technical Standard | Malawi Bureau of Standards | The commodity ID in the Malawi Catalogue of Standards MS 656:2002 | Malawi Bureau of Standards Act (51:02) | 9999-12-31 | Good |
| 6 | Standard Speciications for Afridev hand pumps | Covers requirements for afridev deepwell handpump suitable for lifting water from depth of 10m to 45m. It applies to boreholes with casing sizes of nominal 100 mm, 115 mm, 127 mm, 150 mm or 200 mm internal diameter. | Technical Standard | Malawi Bureau of Standards | Applies to the commodities in the of ID MS 348:1991 | Malawi Bureau of Standards Act (51:02) | 9999-12-31 | Good |
| 7 | Standard Specification for Agricultural Hand Hoes | Specifies materials and other requirements for the agricultural hand hoe. | Technical Standard | Malawi Bureau of Standards | Standard Specification for Agricultural Hand Hoes MS 76 | Malawi Bureau of Standards Act (51:02) | 9999-12-31 | Good |
| 8 | Standard Specification for Animal feeds other than premixes | Specifies requirements for the following types of poultry feeds. chicken feeds, ducks feeds, tur-key feeds. Prescribes the requirements and methods of sampling and test for pig feed. Prescribes requirements for bone meal to be used as a mineral supplement in livestock feeds. Prescribes requirements for blood meal as livestock feed Prescribes requirements for meat meal and meat and bone meal meat for livestock feeding. Prescribes requirements for fish meal for livestock feeding | Technical Standard | Malawi Bureau of Standards | Standard Specification for Animal feeds other than premixes MS 212/240/423/424/417/422 | Malawi Bureau of Standards Act (51:02) | 9999-12-31 | Good |
| 9 | Standard Specification for Artificial vinegar | Applies to artificial vinegar produced from glacial acetic acid and water with or without caramel as a colouring matter and intended for use as a condiment. | Technical Standard | Malawi Bureau of Standards | Standard Specification for Artificial vinegar MS 11 | Malawi Bureau of Standards Act (51:02) | 9999-12-31 | Good |
| 10 | Standard Specification for Axes and hatchets | Specifies the requirements on materials, dimensions, mass and performance for axes and hatchets. | Technical Standard | Malawi Bureau of Standards | Standard Specification for Axes and hatchets MS 186 | Malawi Bureau of Standards Act (51:02) | 9999-12-31 | Good |
| 11 | Standard specification for Baby food -high protein, infant formula, canned | Prescribes the requirements for high-protein baby food. This standard specifies requirements for baby foods intended primarily for use during the normal infant`s weaning period and also for the progressive adaptation of infants and children to ordinary food. They may be either in ready-to-eat form or in dry form requiring reconstitution with water or other suitable liquid. Do not include products covered by the Malawi Standard for Infant Formula (ms 541) or by the Malawi Standard for High protein baby foods (MS 90) | Technical Standard | Malawi Bureau of Standards | Standard specification for Baby food -high protein, infant formula, canned | Malawi Bureau of Standards Act (51:02) | 9999-12-31 | Good |
| 12 | Standard Specification for Ballpoint pens | Specifies the requirements for single-cartridge ballpoint pens, replacement refills and direct–fill ballpoint pens, which have black, blue, green or red ink. | Technical Standard | Malawi Bureau of Standards | Standard Specification for Ballpoint pens MS 186 | Malawi Bureau of Standards Act (51:02) | 9999-12-31 | Good |
| 13 | Standard Specification for Bathing bars | This standard prescribes requirements and methods of sampling and test for bathing bars. | Technical Standard | Malawi Bureau of Standards | Standard Specification for Bathing bars MS 42 | Malawi Bureau of Standards Act (51:02) | 9999-12-31 | Good |
| 14 | Standard Specification for Batteries-primary dry, PVEs, traction | Lays down specifications, dimensions, tests and requirements of single cell leclanche type dry batteries and applies to batteries of designations R6, R14, and R20 for use in flashlights, transistor radio receivers, hearing-aids and other electronic appliances where high current is not desired. | Technical Standard | Malawi Bureau of Standards | Standard Specification for Batteries-primary dry, PVEs, traction MS 35/420/180/181/MS-IEC60095/60050/60086/61427/6254 | Malawi Bureau of Standards Act (51:02) | 9999-12-31 | Good |
| 15 | Standard specification for Beans dry, fresh green | Prescribes requirements for fresh green beans from Phaseolus vulgaris L commonly known as French beans. | Technical Standard | Malawi Bureau of Standards | Standard specification for Beans dry, fresh green | Malawi Bureau of Standards Act (51:02) | 9999-12-31 | Good |
| 16 | Standard Specification for Beer (Bottled ,lager, or clear) | Prescribes the requirements for beer. | Technical Standard | Malawi Bureau of Standards | Standard Specification for Beer (Bottled ,lager, or clear) | Malawi Bureau of Standards Act (51:02) | 9999-12-31 | Good |
| 17 | Standard Specification for Benzene | Covers a hydrocarbon solvent suitable for general clearing purposes and for the clearing of silver platinum contact of telecommunication systems. | Technical Standard | Malawi Bureau of Standards | Standard Specification for Benzene MS 577 | Malawi Bureau of Standards Act (51:02) | 9999-12-31 | Good |
| 18 | Standard Specification for Coffee-ground | This standard prescribes the requirements and methods of sampling and test for roasted and ground coffee. | Technical Standard | Malawi Bureau of Standards | Standard Specification for Coffee-ground MS 630 | Malawi Bureau of Standards Act (51:02) | 9999-12-31 | Good |
| 19 | Standard Specification for Biscuits | Prescribes the essential requirements and methods of sampling and tests for biscuits. | Technical Standard | Malawi Bureau of Standards | Standard Specification for Biscuits MS 201 | Malawi Bureau of Standards Act (51:02) | 9999-12-31 | Good |
| 20 | Standard Specification for Black polyethylene pipes (HDPE) | Part 1: Low Density Polyethylene Pressure Pipes (10 p) M Covers two types of plain unthreaded, black low density polyethylene (LDPE) pipes intended for applications above and below ground for the conveyance of water under pressure when prolonged exposure to elevated temperatures (above 40 0C) is not likely to be encountered. Part 2: High Density Polyethylene Pressure Pipes (14p) M Covers two types of plain unthreaded, black high density polyethylene (HDPE) pipes intended for applications above and below ground for the conveyance of water under pressure when pro-longed exposure to elevated temperatures up to 60 degrees are encountered. Part 3: High Density Polyethylene PE 80 Pressure Pipes (14p) M This part of MS 374 covers plain, unthreaded, high-density black polyethylene (PE-HD) pipes (including pipes with integral fittings) that have a design stress rat-ing of 6,3 MPa. They are intended for applications above and below ground, for the drainage and conveyance of water under pressure where tempera-tures of up to 40 ºC are encountered. | Technical Standard | Malawi Bureau of Standards | Standard Specification for Black polyethylene pipes (HDPE) MS 374 | Malawi Bureau of Standards Act (51:02) | 9999-12-31 | Good |
| 21 | Standard specification for Black Tea | This Malawi standard specifies the parts of a named plant that are suitable for making black tea for consumption as a beverage and the chemical requirements for black tea that are used to indicate that tea from that source has been produced in accordance with acceptable practice. It also specifies the packaging and marking requirements for black tea in containers. It is not applicable to decaffeinated black tea. | Technical Standard | Malawi Bureau of Standards | Standard specification for Black Tea MS 43 | Malawi Bureau of Standards Act (51:02) | 9999-12-31 | Good |
| 22 | Standard Specification for Corn flakes | This Malawi Standard prescribes the requirements and methods of test for flaked, puffed or pulverized cereal-based breakfast food products, which are ready- to- eat and are suitable for all in –family consumption. | Technical Standard | Malawi Bureau of Standards | Corn flakes MS 229 | Malawi Bureau of Standards Act (51:02) | 9999-12-31 | Good |
| 23 | Standard Specification for Boots, industrial | Applies to men’s industrial heavy-duty boots made of leather uppers with soles made of injection moulded polyvinyl chloride or derived from vulcanized process. | Technical Standard | Malawi Bureau of Standards | Standard Specification for Boots, industrial MS 70 | Malawi Bureau of Standards Act (51:02) | 9999-12-31 | Good |
| 24 | Standard Specification for Bread and Bun | Specifies the requirements and methods of test and sampling for bun. | Technical Standard | Malawi Bureau of Standards | Standard Specification for Bread and Bun MS 234 | Malawi Bureau of Standards Act (51:02) | 9999-12-31 | Good |
| 25 | Standard Specification for Meat burgers | This Malawi standard prescribes the requirements and methods of sampling for meat burgers made from comminuted meat (beef, lamb and mutton, poultry, pork) | Technical Standard | Malawi Bureau of Standards | Standard Specification for Meat burgers MS 769 | Malawi Bureau of Standards Act (51:02) | 9999-12-31 | Good |
| 26 | Standard Specification for Country wines | SPECIFIES REQUIREMENTS FOR COUNTRY WINES. | Technical Standard | Malawi Bureau of Standards | Standard Specification for Country wines MS 178 | Malawi Bureau of Standards Act (51:02) | 9999-12-31 | Good |
| 27 | Standard Specification for Butter | This Malawi standard specifies requirements and methods of sampling and test for butter intended for direct consumption or for further processing. | Technical Standard | Malawi Bureau of Standards | Standard Specification for Butter MS 192 | Malawi Bureau of Standards Act (51:02) | 9999-12-31 | Good |
| 28 | Standard Specification for Creosote for wood preservation | The specification covers the chemical, physical and performance requirements for three exposure classes of resin adhesives for wood, supplied in liquid or powder form, and based on © 2015 Catalogue of Malawi standards 17 the chemical reaction with formaldehyde of melamine, urea, melamine-urea compounds, or phenolic compounds. The specification does not cover adhesives supplied in film form. Specifies requirements for three types of coal tar creosote for wood preservation. COVERS THE CHEMICAL, PHYSICAL AND PERFORMANCE REQUIREMENTS FOR THREE EXPOSURE CLASSES OF NON-STRUCTURAL SYNTHETIC ADHESIVES DISPERSED IN WATER AND BASED ON THE POLYMERIZATION OF VINYL ACETATE OR ON ITS CO-POLYMERIZATION. Covers creosote that is derived entirely from coal tar produced by the high-temperature carbonization of bituminous coal, and that is intended for use in the preservation of timber. THIS SPECIFICATION COVERS MIXTURES OF COPPER-CHROMIUM-ARSENIC COMPOUNDS (IN THE FORM OF A POWDER, A GRANULAR POWDER, A PASTE OR A LIQUID) FOR TIMBER PRESERVATION. This Malawi Standard covers requirements for the following two types of boron timber preserva-tives: Type I: A sodium borate of a composition corresponding approximately to that of disodium octaborate tetrahydrate (Na2B8O134H2O). This specification covers two types of wood-preserving mixtures of creosote and waxy oil for use in the preservation of timber. | Technical Standard | Malawi Bureau of Standards | Standard Specification for Creosote for wood preservation MS 408/590/591/596/597/46/593/594 | Malawi Bureau of Standards Act (51:02) | 9999-12-31 | Good |
| 29 | Standard specification for Candles | Prescribes the requirements and methods of test for candles. | Technical Standard | Malawi Bureau of Standards | Standard specification for Candles | Malawi Bureau of Standards Act (51:02) | 9999-12-31 | Good |
| 30 | Standard Specification for Crisps-potato | This standard specifies requirements for potato crisps made from tubers of the potato (Solanum tuberosum L.) | Technical Standard | Malawi Bureau of Standards | Standard Specification for Crisps-potato MS 811 | Malawi Bureau of Standards Act (51:02) | 9999-12-31 | Good |
| 31 | Standard Specification for Canned Baby Foods | This standard specifies requirements for baby foods intended primarily for use during the normal infant`s weaning period and also for the progressive adaptation of infants and children to ordinary food. They may be either in ready-to-eat form or in dry form requiring reconstitution with water or other suitable liquid. Do not include products covered by the Malawi Standard for Infant Formula (ms 541) or by the Malawi Standard for High protein baby foods (MS 90) | Technical Standard | Malawi Bureau of Standards | Standard Specification for Canned Baby Foods | Malawi Bureau of Standards Act (51:02) | 9999-12-31 | Good |
| 32 | Standard Specification for Curry powder | Specifies minimum requirements for curry powder which is used as a flavouring ingredient in the preparation of foods. | Technical Standard | Malawi Bureau of Standards | Standard Specification for Curry powder MS 97 | Malawi Bureau of Standards Act (51:02) | 9999-12-31 | Good |
| 33 | Standard Speification for Canned Tomatoes, Pinapples | Covers the manufacture, production, processing and treatment of canned pineapples. | Technical Standard | Malawi Bureau of Standards | Standard Specification for Canned Tomatoes, Pineapples | Malawi Bureau of Standards Act (51:02) | 9999-12-31 | Good |
| 34 | Standard Specification for Cashew kernels, shelled | This Malawi standard specifies requirements for shelled macadamia kernels of varieties grown from Macadamia tetraphylla, macadamia ternifolia and integrifolia and /or their hybrids intended for direct consumption or for food when intended to be mixed with other products for direct consumption without further processing .The standard does not apply to macadamia kernels that are processed by salting, sugaring, flavouring or roasting, or for industrial processing. | Technical Standard | Malawi Bureau of Standards | Standard Specification for Cashew kernels, shelled | Malawi Bureau of Standards Act (51:02) | 9999-12-31 | Good |
| 35 | Standard Specification for Dairy ices and ice creams | Applies to dairy cream which has been pasteurized, sterilized or ultra-heat treated. This Malawi standard specifies the requirements, methods of sampling and test for dairy ices and dairy ice cream. | Technical Standard | Malawi Bureau of Standards | Standard Specification for Dairy ices and ice creams MS 193/194 | Malawi Bureau of Standards Act (51:02) | 9999-12-31 | Good |
| 36 | Standard Specification for Cassava flour | Applies to cassava flour intended for human consumption. | Technical Standard | Malawi Bureau of Standards | Standard Specification for Cassava flour | Malawi Bureau of Standards Act (51:02) | 9999-12-31 | Good |
| 37 | Standard Specification for Caustic Soda | This Malawi Standard prescribes the requirements, methods of test and sampling requirements for caustic soda, analytical and commercial in the solid and lye forms | Technical Standard | Malawi Bureau of Standards | Standard Specification for Caustic Soda | Malawi Bureau of Standards Act (51:02) | 9999-12-31 | Good |
| 38 | Standard Specification for Edible oils and fats | This standard outlines requirements for refined edible oils derived from oil seeds and oil-bearing fruits. These oils are suitable for use as cooking oils and salad oils. Applies to any product described as mixed animal and vegetable ghee, fully processed and made fit for human consumption. Applies to vegetable ghee which has been fully processed and made fit for human consumption Specifies requirements for semi-refined and refined edible groundnut oil. Specifies requirements for edible sunflower oil. Specifies requirements for edible cottonseed oil. Applies to finally refined edible low erucic acid rapeseed oil suitable for human consumption. Defines the properties of and methods for testing tung oil of two types known in the trade as Type F and Type M derived respectively from Aleurites fordit Hemsley and from Alcurites montana Wilson. The standard is not intended for tung oils which are wholly or partly solidified as a result of isomerization. The tests given in this standard are devised to test the purity of the oil and not to test its technological properties. Specifies requirements for fully refined edible soya bean oil. MS 155:2000 SOLID FUEL COOK STOVE – TYPE II – SPECIFICATION (3 p) | Technical Standard | Malawi Bureau of Standards | Standard Specification for Edible oils and fats MS 51/63/64/77/78/79/80/154/10 | Malawi Bureau of Standards Act (51:02) | 9999-12-31 | Good |
| 39 | Standard Specification for Celery Seed, Whole | Specifies requirements for whole celery seed (Apium graveculens Linnaeus) for use as a spice. | Technical Standard | Malawi Bureau of Standards | Standard Specification for Celery Seed, Whole | Malawi Bureau of Standards Act (51:02) | 9999-12-31 | Good |
| 40 | Standard Specification for Cement | Defines and gives the specifications of 27 distinct common cement products and their constituents. The definition of each cement includes the proportions in which the constituents are to be combined to produce these distinct products in a range of six strength classes. | Technical Standard | Malawi Bureau of Standards | Standard Specification for Cement | Malawi Bureau of Standards Act (51:02) | 9999-12-31 | Good |
| 41 | Standard Specification for Cereals | Applies to maize grain for direct human consumption, i.e. ready for its intended use as human food, presented in package, or sold loose from the package directly to the consumer. This standard specifies the requirements for whole grain, shelled dent maize (Zea mays Indentata L) and/or shelled flint maize (Zea mays Induranta L) or their hybrids. It does not apply to pro-cessed maize. This Malawi Standard applies to whole and decorticated pearl millet grains destined for human consumption which is obtained from Pennisetum americanum L. This Malawi Standard specifies the requirements for rice (Oryza sativa L.). It is applicable to husked rice and milled rice, parboiled or not, intended for direct human consumption. It does not apply to other products derived from rice or to glutinous rice. This Malawi standard applies to sorghum grains as defined in section 3, for human consumption, i.e. ready for its intended use as human food presented in packaged form or sold loose from the package directly to the consumer. It does not apply to other products derived from sorghum grain. | Technical Standard | Malawi Bureau of Standards | Standard Specification for Cereals MS 32/544/179/542/55 | Malawi Bureau of Standards Act (51:02) | 9999-12-31 | Good |
| 42 | Standard Specification for Electrical/electronic appliances, goods and fittings | This specification covers two duties (normal and heavy) of unplasticized poly(vinyl chloride) (PVC-U) pipes of nominal sizes 110-630 mm and one duty of PVC-U pipe fittings of nominal sizes 110 mm and 160 mm, intended for underground non-pressure applications in the construction of sewers and drains where temperatures continuously in excess of 60 oC are not encountered. The specification covers fittings manufactured predominantly by the injection-moulding process, but does not cover fittings produced by fabrication only. It also covers two methods of jointing, namely by means of solvent cement (for pipes of nominal size not exceeding 200 mm) and by means of rubber joint rings. Covers unplasticized polyvinyl chloride type 1 pipes and injection moulded fittings intended for cold water services under pressure at ambient temperature not below 25oC. Specifies the requirements for solvent cement, supplied in cans, for joining unplasticized polyvinyl chloride pressure pipes complying with the requirements of MS 4:1993. This section of IEC 60287 is applicable to the conditions of steady-state operation of cables at all alternating voltages up to 5 kV, buried directly in the ground, in ducts, troughs or in steel pipes, both with and without partial drying-out © 2015 Catalogue of Malawi standards 104 of the soil, as well as cables in air. The term steady-state is intended to mean a continuous constant current (100 % load factor) just sufficient to produce asymptotically the maximum conductor temperature, the surrounding ambient temperature being assumed constant | Technical Standard | Malawi Bureau of Standards | Standard Specification for Electrical/electronic appliances, goods and fittings MS 3/4/88/IEC 60287/IEC 60530 | Malawi Bureau of Standards Act (51:02) | 9999-12-31 | Good |
| 43 | Standard Specification for Chalk | Prescribes the requirements, methods of sampling and test for white and coloured chalks made from gypsum, calcium sulphate hemihydrate (CaSO4.1/2H2O), intended for writing on chalk-boards. It does not apply to calcium carbonate type of chalks. | Technical Standard | Malawi Bureau of Standards | Standard Specification for Chalk | Malawi Bureau of Standards Act (51:02) | 9999-12-31 | Good |
| 44 | Standard Specification for Electrical conduits and fittings | Covers conduits and fittings manufactured from non-metallic materials. It is basically for conduits and fittings of unplasticized polyvinyl chloride, but also applies to conduits which meet the requirements of the specification | Technical Standard | Malawi Bureau of Standards | Standard Specification for Electrical conduits and fittings MS 2 | Malawi Bureau of Standards Act (51:02) | 9999-12-31 | Good |
| 45 | Standard Specification for Cheddar | This standard applies to cheddar intended for direct human consumption or further processing in conformity with the description in clause 3 of this standard | Technical Standard | Malawi Bureau of Standards | Standard Specification for Cheddar | Malawi Bureau of Standards Act (51:02) | 9999-12-31 | Good |
| 46 | Standard Specification for Electrical cords | Covers flexible cords for use on domestic appliances requiring an electrical voltage not exceeding 300 V to earth, including non-domestic appliances available for operation by members of the public. Flexible cords used for the internal wiring of electrical apparatus, pre-wired pendant cords for the static suspension of lighting fittings, cords with more than seven conductors, tinsel and screened flexible cords and cords for use in circuits not exceeding 40 V to earth, are excluded from the requirements of the specification. Covers apparatus connectors, inlet sockets and inlet plugs, intended to form detachable connectors between single-phase portable domestic electrical appliances and flexible cords for the operation of such appliances at voltage not exceeding 250 volts. This standard specifies requirements dimensions for PVC-insulated cables for operation at nom-inal voltages up to and including 1900 V to armour or earth and 3300 V between conductors. The standard covers cables intended for general use where the combination of the ambient temperature and temperature rise due to the loading current results in a conductor temperature not exceeding 70 oC. Specifies the general aspects of pipes, joints, fittings (post-formed and moulded) and ancillaries, made of unplasticized poly (vinyl chloride) (PVC-U), for a piping system intended to be used for buried water mains and services and for water supplies above ground, both inside and outside buildings. This Malawi Standard specifies the nominal cross-sectional areas and requirements, including numbers and sizes of wires and resistance values, for conductors in electric cables and cords of a wide range of types. These conductors include solid and stranded copper and aluminium conductors in cables for fixed installations and flexible copper conductors. | Technical Standard | Malawi Bureau of Standards | Standard Specification for Electrical cords MS 15/528/617/16/650/IEC series | Malawi Bureau of Standards Act (51:02) | 9999-12-31 | Good |
| 47 | Standard Specification for Cheese | This Malawi standard applies to cheese, intended for direct consumption or further processing. Subject to the provisions of this standard, standards for individual varieties of cheese, or groups of varieties of cheese, may contain provisions which are more specific than those in this standard and in these cases, those specific provisions shall apply | Technical Standard | Malawi Bureau of Standards | Standard Specification for Cheese | Malawi Bureau of Standards Act (51:02) | 9999-12-31 | Good |
| 48 | Standard Specification for Ethanol | SPECIFIES REQUIREMENTS FOR FOUR GRADES OF ETHANOL, I.E. FOOD GRADE, INDUSTRIAL GRADE, ANALYTICAL GRADE, AND FUEL GRADE ETHANOL. IT APPLIES TO ETHANOL THAT IS OF AGRICULTURAL ORIGIN (STARCH OR SUGAR BASED). | Technical Standard | Malawi Bureau of Standards | Standard Specification for Ethanol MS 573 | Malawi Bureau of Standards Act (51:02) | 9999-12-31 | Good |
| 49 | Standard Specification on Chewing Gum | Prescribes requirements and methods of test for chewing gum and bubble gums | Technical Standard | Malawi Bureau of Standards | Standard Specification on Chewing Gum | Malawi Bureau of Standards Act (51:02) | 9999-12-31 | Good |
| 50 | Standard Specification for Chitenje | This malawi standard specifies the requirements for chitenje. | Technical Standard | Malawi Bureau of Standards | Standard Specification for Chitenje | Malawi Bureau of Standards Act (51:02) | 9999-12-31 | Good |
| 51 | Standard Specification for Fertilizers | Specifies requirements, sampling and tests methods for compound fertilizers. This Malawi Standard specifies requirements and methods of test for ammonium sulphate fertilizers, also known as sulphate of ammonia. LAYS DOWN RECOMMENDED PRACTICES TO BE FOLLOWED FOR STORAGE OF FERTILIZERS PACKED IN SUITABLE BAGS. This Malawi standard specifies requirements and methods of test for single superphoshate, double superphoshate and triple superphoshate fertilizers. THIS STANDARD SPECIFIES REQUIREMENTS AND METHODS OF TEST FOR CALCIUM AMMONIUM NITRATE FERTILIZER (CAN) Specifies the requirements for urea fertilizer. This Malawi standard specifies the requirements for nitrate of soda fertilizer, also known as So-dium nitrate (NaNO3). Specifies requirements for muriate of potash fertilizer, also called potassium chloride (KCl). Specifies requirements and methods of test for sulphate of potash fertilizer, also called potassium sulphate (K2SO4). | Technical Standard | Malawi Bureau of Standards | Standard Specification for Fertilizers MS 255/272/351/354/355/353/258/265/271/352 | Malawi Bureau of Standards Act (51:02) | 9999-12-31 | Good |
| 52 | Standard Specification for Fish and fish products - Salted, frozen, smoked, canned, fresh | Outlines requirements for fresh, whole fish that is frozen and glazed. Specifies requirements for all species of fish, which are wet salted, sold while fresh or dry. Specifies requirements for smoked fish and fishery products. Covers the requirements for the manufacture, production, processing, or treatment and methods of tests for canned fish, canned fish products, and canned molluscs and their methods of tests. This Malawi standard establishes quality requirements for fish and permissible temperatures and times for the handling, preparation, distribution and packaging of fresh fish. | Technical Standard | Malawi Bureau of Standards | Standard Specification for Fish and fish products - Salted, frozen, smoked, canned, fresh MS 115,116,117,118,770 | Malawi Bureau of Standards Act (51:02) | 9999-12-31 | Good |
| 53 | Standard Specification for Food additives | Only the food additives listed herein are recognized as suitable for use in foods in conformance with the provision of this standard .Only food additives that have been assigned and Acceptable Daily Intake (ADI) or determined, on the basis of other criteria, to be safe by the Joint FAO/WHO Expert Committee on Food Additives (JECFA) and an International Numbering System (NIS) designation by Codex will be considered for inclusion in this standard. The use of additives in conformance with this standard is considered to be technologically justified. | Technical Standard | Malawi Bureau of Standards | Standard Specification for Food additives MS 237 | Malawi Bureau of Standards Act (51:02) | 9999-12-31 | Good |
| 54 | Standard Specifications on Chillies | Specifies requirements for chillies and capsicums in whole or ground (powdered) form. | Technical Standard | Malawi Bureau of Standards | Standard Specifications on Chillies | Malawi Bureau of Standards Act (51:02) | 9999-12-31 | Good |
| 55 | Standard Specification for Chocolates | This Malawi Standard applies to chocolate and chocolate products intended for human consumption and listed in clause 4 of this standard. Chocolate products shall be prepared from cocoa and cocoa materials with sugars and may contain sweeteners, milk products, flavouring substances and other food ingredients. | Technical Standard | Malawi Bureau of Standards | Standard Specification for Chocolates | Malawi Bureau of Standards Act (51:02) | 9999-12-31 | Good |
| 56 | Standard specifications for Cigarettes | This standard specifies the requirements and the methods of sampling and test for cigarettes processed or sold in Malawi. | Technical Standard | Malawi Bureau of Standards | Standard specifications for Cigarettes | Malawi Bureau of Standards Act (51:02) | 9999-12-31 | Good |
| 57 | Standard Specification for Fruit juices and nectars | Prescribes the requirements and the methods of test for tomato juices. Prescribes the requirements and the methods of test for tomato sauce. Specifies requirements for orange juice obtained from oranges (Citrus sinensis (L) Osbeck) Prescribes the requirements for lemon juice intended for direct consumption. The juice shall be obtained from lemons (citrus limon Burn .f). Specifies requirements for passion fruit juice obtained from sound and ripe passion fruit Passiflora edulis, preserved exclusively by physical means. Prescribes the requirements for mango juice obtained from ripe mangoes (Mangifera indica L) diluted by the use of syrup and acid preserved exclusively by physical means. PRESCRIBES THE REQUIREMENTS FOR GUAVA NECTAR. THE NECTAR SHALL BE OBTAINED FROM GUAVAS (PSIDIUM GUAJAVAS). IT PRESCRIBES THE REQUIREMENTS FOR MIXED FRUIT JUICE WHICH SHALL BE OBTAINED FROM TWO OR MORE SPECIES OF SOUND, RIPE FRUITS. | Technical Standard | Malawi Bureau of Standards | Standard Specification for Fruit juices and nectars MS 26/ 57/248/295/296/297 /298/663 | Malawi Bureau of Standards Act (51:02) | 9999-12-31 | Good |
| 58 | Standard Specification for Cinamon | Specifies requirements for whole or ground (powdered) cinnamon of the Sri Lankan type, Mad-agascan type Seychelles type, which is the tree or shrub Cinnamon Beylanicum Blume. | Technical Standard | Malawi Bureau of Standards | Standard Specification for Cinamon | Malawi Bureau of Standards Act (51:02) | 9999-12-31 | Good |
| 59 | Standard Specification for Garlic | Prescribes requirements for garlic (Allium sativum L). | Technical Standard | Malawi Bureau of Standards | Standard Specification for Garlic MS 226 | Malawi Bureau of Standards Act (51:02) | 9999-12-31 | Good |
| 60 | Standard Specification for Ghee - Vegetable, mixed veg/animal | Applies to vegetable ghee which has been fully processed and made fit for human consumption Applies to any product described as mixed animal and vegetable ghee, fully processed and made fit for human consumption. | Technical Standard | Malawi Bureau of Standards | Standard Specification for Ghee - Vegetable, mixed veg/animal MS 63,64 | Malawi Bureau of Standards Act (51:02) | 9999-12-31 | Good |
| 61 | Standard Specification for Ginger whole-ground/pieces | Specifies requirements and methods of test for ginger Zingiber officinale, (Roscoe), whole, in pieces or ground. | Technical Standard | Malawi Bureau of Standards | Standard Specification for Ginger whole-ground/pieces MS 246 | Malawi Bureau of Standards Act (51:02) | 9999-12-31 | Good |
| 62 | Standard Specification for Glazing putty | This specification covers the following two types of putty for glazing of window frames Type I: Self-setting type for use in primed metal and wooden window frames Type II: Reaction type for use in primed metal and primed window frames | Technical Standard | Malawi Bureau of Standards | Standard Specification for Glazing putty MS 616 | Malawi Bureau of Standards Act (51:02) | 9999-12-31 | Good |
| 63 | Standard Specification for Glycerine, cosmetic | This standard specifies requirements for glycerine used as a cosmetic. | Technical Standard | Malawi Bureau of Standards | Standard Specification for Glycerine, cosmetic MS 557 | Malawi Bureau of Standards Act (51:02) | 9999-12-31 | Good |
| 64 | Standard Specification for Ground nuts | Specifies requirements for groundnuts (Arachis hypogaea - Linnaeus) also known as peanuts or monkey nuts or earthnuts in the shell or kernel for direct human consumption. It does not apply to processed groundnuts. | Technical Standard | Malawi Bureau of Standards | Standard Specification for Ground nuts MS 213 | Malawi Bureau of Standards Act (51:02) | 9999-12-31 | Good |
| 65 | Standard Specification for Hair creams/oils/shampoo | Prescribes requirements for creams and other oil-based emulsion preparations for the hair. These include water-in-oil and oil-in-water emulsions. It does not cover hair oils, brilliantines and pomades. rescribes requirements for hair oils and other oil-based cosmetic preparations for hair. This includes hair tonics and hair oil concentrates. Prescribes the requirements for soap-based hair shampoo. Also applies to shampoo with possible medical effect on the skin, but excludes special shampoos that are only meant for neutralizing purposes. HAIR CREAMS WHICH CONTAIN INGREDIENTS THAT HAVE AN EFFECT ON THE PHYSIOLOGICAL FUNCTIONS OF THE BODY OR SCALP OR THE HAIR OR FOR WHICH MEDICAL FUNCTIONS (THEURAPEUTICAL) CLAIMS ARE MADE ARE NOT COVERED BY THIS STANDARD | Technical Standard | Malawi Bureau of Standards | Standard Specification for Hair creams/oils/shampoo MS 470/471/475 | Malawi Bureau of Standards Act (51:02) | 9999-12-31 | Good |
| 66 | Standard Specification for Hand washing liquid | Specifies liquid detergents for use in soft or hard water for hand dishwashing and for cleaning of hard surfaces. | Technical Standard | Malawi Bureau of Standards | Standard Specification for Hand washing liquid MS 372 | Malawi Bureau of Standards Act (51:02) | 9999-12-31 | Good |
| 67 | Standard Specification for HDPE pipes (black polyethylene pipes) | Part 1: Low Density Polyethylene Pressure Pipes (10 p) M © 2015 Catalogue of Malawi standards 43 Covers two types of plain unthreaded, black low density polyethylene (LDPE) pipes intended for applications above and below ground for the conveyance of water under pressure when prolonged exposure to elevated temperatures (above 40 0C) is not likely to be encountered. | Technical Standard | Malawi Bureau of Standards | Standard Specification for HDPE pipes (black polyethylene pipes)MS 374 | Malawi Bureau of Standards Act (51:02) | 9999-12-31 | Good |
| 68 | Standard Specification for Iron sheets (galvanized) | THIS MALAWI STANDARD SPECIFIES REQUIREMENTS FOR MATERIALS, PROFILE AND DIMENSIONS OF GALVANIZED CORRUGATED AND TROUGHED IRON SHEETS FOR ROOFING, CLADDING AND OTHER GENERAL USES. | Technical Standard | Malawi Bureau of Standards | Standard Specification for Iron sheets (galvanized) MS 509 | Malawi Bureau of Standards Act (51:02) | 9999-12-31 | Good |
| 69 | Standard Specification for Jams, jellies and marmalades | Specifies the requirements for jams, jellies and marmalades | Technical Standard | Malawi Bureau of Standards | Standard Specification for Jams, jellies and marmalades MS 176 | Malawi Bureau of Standards Act (51:02) | 9999-12-31 | Good |
| 70 | Standard Specification for Limes | Part 1: Hydrated lime (3 p)M This part of MS 85 covers specification for hydrated limes for use in building. Lays down requirements for hydrated limes intended for treatment of water. | Technical Standard | Malawi Bureau of Standards | Standard Specification for Limes MS 85,91 | Malawi Bureau of Standards Act (51:02) | 9999-12-31 | Good |
| 71 | Standard Specification for Mahewu | This Malawi Standard specifies sampling requirements and methods of test for mahewu. | Technical Standard | Malawi Bureau of Standards | Standard Specification for Mahewu MS 623 | Malawi Bureau of Standards Act (51:02) | 9999-12-31 | Good |
| 72 | Standard Specification for Maize flour | This Malawi standard prescribes requirements and methods of sampling and analysis for maize (Zea mays L.) flour or meal, (ufa) intended for human consumption. | Technical Standard | Malawi Bureau of Standards | Standard Specification for Maize flour MS 34 | Malawi Bureau of Standards Act (51:02) | 9999-12-31 | Good |
| 73 | Standard Specification for Maize grain | Applies to maize grain for direct human consumption, i.e. ready for its intended use as human food, presented in package, or sold loose from the package directly to the consumer. This standard specifies the requirements for whole grain, shelled dent maize (Zea mays Indentata L) and/or shelled flint maize (Zea mays Induranta L) or their hybrids. It does not apply to pro-cessed maize. | Technical Standard | Malawi Bureau of Standards | Standard Specification for Maize grain MS 32 | Malawi Bureau of Standards Act (51:02) | 9999-12-31 | Good |
| 74 | Standard Specification for Margarine | This Malawi Standard applies to fat products containing at least 10% and more than 90% fat, intended primarily for use as spreads. However , this standard does not apply to fat spreads de-rive exclusively from milk and / or milk products to which only other substances necessary for their manufacture have been added. It only includes margarine and products used for similar purposes and exclude products used for similar purposes and exclude products with a fat con-tent of less than two thirds of the dry matter (excluding salt).Butter and dairy spreads are not covered by this standard. | Technical Standard | Malawi Bureau of Standards | Standard Specification for Margarine | Malawi Bureau of Standards Act (51:02) | 9999-12-31 | Good |
| 75 | Standard Specification for Meat and Meat Products | This Malawi Standard applies to products designated as “chopped meat” which have been packed in any suitable packaging material. This Malawi standard prescribes the requirements and methods of sampling for meat burgers made from comminuted meat (beef, lamb and mutton, poultry, pork) This Malawi Standard specifies requirements, method of sampling and tests for pork and beef sausages. | Technical Standard | Malawi Bureau of Standards | Standard Specification for Meat and Meat Products MS 808/769/631/199 | Malawi Bureau of Standards Act (51:02) | 9999-12-31 | Good |
| 76 | Standard Specification for Methylated Spirit | Prescribes methods to be used for ascertaining conformity with specification of methylated spirits. | Technical Standard | Malawi Bureau of Standards | Standard Specification for Methylated Spirit | Malawi Bureau of Standards Act (51:02) | 9999-12-31 | Good |
| 77 | Standard Specification for Milk and Milk Products | Specifies requirements for pasteurized cow’s milk. Prescribes the methods of sampling and microbiological analysis of milk and milk products. Prescribes the methods of sampling and chemical analysis for milk and milk products. MS 75-2:1998 MILK AND MILK PRODUCTS Part 2: Microbiological Examination (9 p)V Prescribes the methods of sampling and microbiological analysis of milk and milk products. Applies to dairy cream which has been pasteurized, sterilized or ultra-heat treated. This Malawi standard specifies the requirements, methods of sampling and test for dairy ices and dairy ice cream. This Malawi standard applies to sweetened condensed milk, intended for direct consumption or further processing. This Malawi Standard specifies the requirements and methods of sampling and tests for UHT milk. | Technical Standard | Malawi Bureau of Standards | Standard Specification for Milk and Milk Products MS 74/191/193/194/751/752/809 /633/73 | Malawi Bureau of Standards Act (51:02) | 9999-12-31 | Good |
| 78 | Standard Specification for Mineral Solvent | Specifies the requirements for two categories of mineral solvents for use in paints and varnishes and for other purposes. | Technical Standard | Malawi Bureau of Standards | Standard Specification for Mineral Solvent | Malawi Bureau of Standards Act (51:02) | 9999-12-31 | Good |
| 79 | Standard Specification for Spices and condiments | Specifies requirements for chillies and capsicums in whole or ground (powdered) form. Specifies minimum requirements for curry powder which is used as a flavouring ingredient in the preparation of foods. Specifies requirements for coriander (Coriandrumsativum L).in the whole and ground (powdered) forms. Prescribes requirements for garlic (Allium sativum L). Specifies requirements and methods of test for ginger Zingiber officinale, (Roscoe), whole, in pieces or ground. Specifies the requirements for leaves of dried mint (spear mint) in whole, broken or rubbed form. ‘Dried mint’ includes dehydrated mint ie. artificially dried mint. Specifies requirements for whole or ground (powdered) cinnamon of the Sri Lankan type, Mad-agascan type Seychelles type, which is the tree or shrub Cinnamon Beylanicum Blume. Specifies requirements for whole thyme (Thymes vulgaris) in processed or semi processed form for purposes of transactions. This Malawi Standard specifies requirements for nutmeg, whole or broken, and for mace, whole or in pieces, obtained from the nutmeg tree (Myristica fragrans Houttuyn) for wholesale commercial purposes. | Technical Standard | Malawi Bureau of Standards | Standard Specification for Spices and condiments MS 96/97/153/226/246/303/304/305/601 | Malawi Bureau of Standards Act (51:02) | 9999-12-31 | Good |
| 80 | Standard Specification for Mint | Specifies the requirements for leaves of dried mint (spear mint) in whole, broken or rubbed form. ‘Dried mint’ includes dehydrated mint ie. artificially dried mint. | Technical Standard | Malawi Bureau of Standards | Standard Specification for Mint | Malawi Bureau of Standards Act (51:02) | 9999-12-31 | Good |
| 81 | Standard Specification for Mosquito Coils | Prescribes the physical and active ingredients for mosquito coils. | Technical Standard | Malawi Bureau of Standards | Standard Specification for Mosquito Coils | Malawi Bureau of Standards Act (51:02) | 9999-12-31 | Good |
| 82 | Standard Specification for Nails | This specification covers the requirements for wire and mild steel nails and tacks for general use and eight nails for pneumatic gun nailers. | Technical Standard | Malawi Bureau of Standards | Standard Specification for Nails | Malawi Bureau of Standards Act (51:02) | 9999-12-31 | Good |
| 83 | Standard Specification for Nutmeg | This Malawi Standard specifies requirements for nutmeg, whole or broken, and for mace, whole or in pieces, obtained from the nutmeg tree (Myristica fragrans Houttuyn) for wholesale commercial purposes. | Technical Standard | Malawi Bureau of Standards | Standard Specification for Nutmeg | Malawi Bureau of Standards Act (51:02) | 9999-12-31 | Good |
| 84 | Standard Specification for Opaque Beer | Specifies requirements for opaque beer | Technical Standard | Malawi Bureau of Standards | Standard Specification for Opaque Beer | Malawi Bureau of Standards Act (51:02) | 9999-12-31 | Good |
| 85 | Standards Specification for Packaging Paper | This part of MS 100 fixes the description and the dimensional designation of empty paper sacks and specifies the method of measuring those dimensions. | Technical Standard | Malawi Bureau of Standards | Standards Specification for Packaging Paper | Malawi Bureau of Standards Act (51:02) | 9999-12-31 | Good |
| 86 | Standard Specification for Paints an Varnishes | This Malawi standard specifies several types of standard panel and describes procedures for their preparation prior to painting. These standard panels are for use in general methods of test for paints, varnishes and related products. | Technical Standard | Malawi Bureau of Standards | Standard Specification for Paints an Varnishes | Malawi Bureau of Standards Act (51:02) | 9999-12-31 | Good |
| 87 | Standard Specification for Paint Removers | Covers the requirements for two types of paint removers, each available in two classes, on non flammable, water rinsable, solvent based paint removers. | Technical Standard | Malawi Bureau of Standards | Standard Specification for Paint Removers | Malawi Bureau of Standards Act (51:02) | 9999-12-31 | Good |
| 88 | Standard Specification for Pasta Products | Prescribes the requirements, methods of sampling and test for pasta products. | Technical Standard | Malawi Bureau of Standards | Standard Specification for Pasta Products | Malawi Bureau of Standards Act (51:02) | 9999-12-31 | Good |
| 89 | Standard Specification for Peanut Butter | The standard covers the requirements, and methods of sampling and test for peanut butter of two types; smooth texture peanut butter and crunchy texture peanut butter. | Technical Standard | Malawi Bureau of Standards | Standard Specification for Peanut Butter | Malawi Bureau of Standards Act (51:02) | 9999-12-31 | Good |
| 90 | Standard Specification for Spirits | Specifies requirements for spirits intended for use as beverages. | Technical Standard | Malawi Bureau of Standards | Standard Specification for Spirits MS 210 | Malawi Bureau of Standards Act (51:02) | 9999-12-31 | Good |
| 91 | Standard Specification for Starch | This Malawi Standard covers cassava and maize starch used in the textile industry (mainly cotton) as a textile sizing and finishing material.Cassava starch shall mean the starch obtained from tubers of cassava (Manihot esculenta). | Technical Standard | Malawi Bureau of Standards | Standard Specification for Starch MS 704 | Malawi Bureau of Standards Act (51:02) | 9999-12-31 | Good |
| 92 | Standard Specification for Steel bars-round, square, hexagonal, octagonal, flat | Part 3: Dimensions of flat bars (2p) M Specifies dimensions of metric series hot-rolled steel flat bars. | Technical Standard | Malawi Bureau of Standards | Standard Specification for Steel bars-round, square, hexagonal, octagonal, flat MS 775 | Malawi Bureau of Standards Act (51:02) | 9999-12-31 | Good |
| 93 | Standard Specification for Sugar and sugar confectionery | This standard prescribes the requirements for white sugar derived from sugarcane or beet root intended for human consumption without further processing. The fortification in Clause 6 apply to sugars sold directly to the final consumer, and are optional to sugars used as ingredients in other foodstuffs.. This standard prescribes the requirements for fortified raw sugar derived from sugarcane or beet root intended for human consumption without further processing. . The fortification in Clause 6 apply to sugars sold directly to the final consumer, and are optional to sugars used as ingredi-ents in other foodstuffs. Specifies the requirements and methods of sampling and test for high boiled sweets and low boiled toffees and caramels. | Technical Standard | Malawi Bureau of Standards | Standard Specification for Sugar and sugar confectionery MS 202/209/227 | Malawi Bureau of Standards Act (51:02) | 9999-12-31 | Good |
| 94 | Standard Specification for Sulphuric acid for lead acid batteries | This standard specifies the limit for impurities in sulphuric acid suitable for use in lead-acid batteries. | Technical Standard | Malawi Bureau of Standards | Standard Specification for Sulphuric acid for lead acid batteries MS 813 | Malawi Bureau of Standards Act (51:02) | 9999-12-31 | Good |
| 95 | Standard Specification for Black Lead Pencil | Specifies the requirements for black lead pencils for general writing purposes in grades HB and 2B. | Technical Standard | Malawi Bureau of Standards | Standard Specification for Black Lead Pencil | Malawi Bureau of Standards Act (51:02) | 9999-12-31 | Good |
| 96 | Standard Specification for Tea sacks | Specifies the materials, construction and dimensions of sacks for the palletized and containerized transport of tea. | Technical Standard | Malawi Bureau of Standards | Standard Specification for Tea sacks MS 207 | Malawi Bureau of Standards Act (51:02) | 9999-12-30 | Good |
| 97 | Standard Specification for Pigeon Peas | Specifies requirements for shelled dry peas, Cajanus cajan L, intended for human consumption. | Technical Standard | Malawi Bureau of Standards | Standard Specification for Pigeon Peas | Malawi Bureau of Standards Act (51:02) | 9999-12-31 | Good |
| 98 | Standard Specification for Plastic Containers | Covers minimum requirements for plastic containers of nominal capacity up to 5 litres intended for storage of commodities other than explosives, compressed gases and radio-active materials. | Technical Standard | Malawi Bureau of Standards | Standard Specification for Plastic Containers | Malawi Bureau of Standards Act (51:02) | 9999-12-31 | Good |
| 99 | Standard Specification for Timber and timber products | Specifies requirements of treated timber (other than the method of treatment) for preservative-treated timber and timber products (other than composite board products and timber products) at various levels of preservative treatment that are considered to be acceptable for a range of hazard conditions. Covers three basic grades of rough-sawn hardwood timber derived from trees of the Podocarpus spp, intended for use in the manufacture of furniture. Covers one stress of visually or mechanically structural timber (including finer jointed timber) derived from trees of the general coniferae grown in Southern Africa. | Technical Standard | Malawi Bureau of Standards | Standard Specification for Timber and timber products MS 493/37/499 | Malawi Bureau of Standards Act (51:02) | 9999-12-31 | Good |
| 100 | Standard Specification of Polish | Applies to solvent based and emulsion type, both liquid and paste form wax polishes suitable for use on furniture and floors. Covers requirements for wax shoe polish of any colour, suitable for general application to leath-er shoes and goods. | Technical Standard | Malawi Bureau of Standards | Standard Specification of Polish | Malawi Bureau of Standards Act (51:02) | 9999-12-31 | Good |
| 101 | Standard Specification for Timber preservatives (Creosote, Polyvinyl Acetate Dispersion Adhesive) | Specifies requirements for three types of coal tar creosote for wood preservation COVERS THE CHEMICAL, PHYSICAL AND PERFORMANCE REQUIREMENTS FOR THREE EXPOSURE CLASSES OF NON-STRUCTURAL SYNTHETIC ADHESIVES DISPERSED IN WATER AND BASED ON THE POLYMERIZATION OF VINYL ACETATE OR ON ITS CO-POLYMERIZATION. Covers creosote that is derived entirely from coal tar produced by the high-temperature carbonization of bituminous coal, and that is intended for use in the preservation of timber. This specification covers two types of wood-preserving mixtures of creosote and waxy oil for use in the preservation of timber. HIS SPECIFICATION COVERS MIXTURES OF COPPER-CHROMIUM-ARSENIC COMPOUNDS (IN THE FORM OF A POWDER, A GRANULAR POWDER, A PASTE OR A LIQUID) FOR TIMBER PRESERVATION. This Malawi Standard covers requirements for the following two types of boron timber preserva-tives: Type I: A sodium borate of a composition corresponding approximately to that of disodium octaborate tetrahydrate (Na2B8O134H2O). | Technical Standard | Malawi Bureau of Standards | Standard Specification for Timber preservatives (Creosote, Polyvinyl Acetate Dispersion Adhesive)MS 408/590/591/596/597/ 46/593/594 | Malawi Bureau of Standards Act (51:02) | 9999-12-31 | Good |
| 102 | Standard Specification for Toilet paper | Part 2: Toilet paper (9 p) M THIS PART OF MS 569 COVERS FOUR GRADES (SEE 4.1) OF CREPED TOILET PAPER SUPPLIED IN ROLLS. PART 3: FACIAL TISSUES (9P)M THIS PART OF MS 569 COVERS TISSUE PAPER, IN SHEET FORM, FOR USE PRIMARILY FOR FACIAL HYGIENE. PART 4: PAPER TOWELS (9P) M THIS PART OF MS 569 COVERS PAPER TOWELS, IN ROLLS AND IN SHEETS (SINGLE PLY AND DOUBLE –PLY)- SUITABLE FOR GENERAL AND INDUSTRIAL PURPOSES. | Technical Standard | Malawi Bureau of Standards | Standard Specification for Toilet paper MS 569 | Malawi Bureau of Standards Act (51:02) | 9999-12-31 | Good |
| 103 | Standard Specification for Potato Crisps | This standard specifies requirements for potato crisps made from tubers of the potato (Solanum tuberosum L.) | Technical Standard | Malawi Bureau of Standards | Standard Specification for Potato Crisps | Malawi Bureau of Standards Act (51:02) | 9999-12-31 | Good |
| 104 | Standard Specification for Tomato juice | Prescribes the requirements and the methods of test for tomato juices. | Technical Standard | Malawi Bureau of Standards | Standard Specification for Tomato juice MS 26 | Malawi Bureau of Standards Act (51:02) | 9999-12-31 | Good |
| 105 | Standard Specification for Potato Crisps | This standard specifies requirements for potato crisps made from tubers of the potato (Solanum tuberosum L.) | Technical Standard | Malawi Bureau of Standards | Standard Specification for Potato Crisps | Malawi Bureau of Standards Act (51:02) | 9999-12-31 | Good |
| 106 | Standard Specification for Tomato juice | Prescribes the requirements and the methods of test for tomato juices. | Technical Standard | Malawi Bureau of Standards | Standard Specification for Tomato juice MS 26 | Malawi Bureau of Standards Act (51:02) | 9999-12-31 | Good |
| 107 | Standard Specification for Tomato puree | Gives specification for processed tomato concentrates which do not include products commonly known as tomato sauce, chilli sauce, and ketchup, or similar products which are highly seasoned products of varying concentrations containing characterizing ingredients such as pepper, onions, vinegar, sugar, etc., in quantities that materially alter the flavour, aroma and taste of the tomato components. | Technical Standard | Malawi Bureau of Standards | Standard Specification for Tomato puree MS 25 | Malawi Bureau of Standards Act (51:02) | 9999-12-31 | Good |
| 108 | Standard Specification for Tomato sauce | Prescribes the requirements and the methods of test for tomato sauce. | Technical Standard | Malawi Bureau of Standards | Standard Specification for Tomato sauce MS 27 | Malawi Bureau of Standards Act (51:02) | 9999-12-31 | Good |
| 109 | Standard Specification for Toothpaste | Covers the requirements for toothpastes (fluoridated and non-fluoridated) intended for use with a brush in cleaning of natural teeth. | Technical Standard | Malawi Bureau of Standards | Standard Specification for Toothpaste MS 112 | Malawi Bureau of Standards Act (51:02) | 9999-12-31 | Good |
| 110 | Standard Specification for Turmeric, whole or ground | Specifies requirements for turmeric (Curcuma longa Linnaeus), whole or ground (powdered) | Tariff Rate Quotas | Malawi Bureau of Standards | Standard Specification for Turmeric, whole or ground MS 152 | Malawi Bureau of Standards Act (51:02) | 9999-12-31 | Good |
| 111 | Standard Specification for Turpentine, mineral | Covers the requirements for mineral turpentine (white spirit) for use in thinning paints and varnishes and for other uses. | Technical Standard | Malawi Bureau of Standards | Standard Specification for Turpentine, mineral MS 378 | Malawi Bureau of Standards Act (51:02) | 9999-12-31 | Good |
| 112 | Standard Specification for Tyres, pneumatic, for passenger cars/trailers, commercial vehicles | This standard applies to new pneumatic tyres primarily designed for use on vehicles of cate-gory M1, O1, and O2. It does not apply to tyres designed for speeds exceeding 240 km/h. This standard applies to new pneumatic tyres primarily designed for use on vehicles of category M2, M3, N1, N2, N3, O3 and O4; it does not however apply to: Tyres of a speed category below 80 km/h; or Tyres designed for cycles and motor cycles. | Technical Standard | Malawi Bureau of Standards | Standard Specification for Tyres, pneumatic, for passenger cars/trailers, commercial vehicles MS 659, 660 | Malawi Bureau of Standards Act (51:02) | 9999-12-31 | Good |
| 113 | Standard Specification for UPVC pipes and pipe fittings | Covers conduits and fittings manufactured from non-metallic materials. It is basically for conduits and fittings of unplasticized polyvinyl chloride, but also applies to conduits which meet the requirements of the specification. This specification covers two duties (normal and heavy) of unplasticized poly(vinyl chloride) (PVC-U) pipes of nominal sizes 110-630 mm and one duty of PVC-U pipe fittings of nominal sizes 110 mm and 160 mm, intended for underground non-pressure applications in the construction of sewers and drains where temperatures continuously in excess of 60 oC are not encountered. The specification covers fittings manufactured predominantly by the injection-moulding process, but does not cover fittings produced by fabrication only. It also covers two methods of jointing, namely by means of solvent cement (for pipes of nominal size not exceeding 200 mm) and by means of rubber joint rings. Covers unplasticized polyvinyl chloride type 1 pipes and injection moulded fittings intended for cold water services under pressure at ambient temperature not below 25oC. Covers unplasticized polyvinyl chloride pipes and injection moulded pipe fittings intended for use above-ground non-pressure applications (such as soil water, waste water and ventilating pipes) where continuous temperatures in excess of 60 oC are not encountered. Part 3: Fittings and joints (4 p) M Specifies the characteristics and properties of fittings (injection moulded and post-formed) and joints made of unplasticized poly (vinyl chloride) PVC-U, to be used for buried water mains and services and for water supplies above ground, both inside and outside buildings. Part 1: Unplasticized poly (vinyl chloride) (PVC-U) pressure pipes (33 p) M This part of MS 666 specifies requirements for unplasticized poly (vinyl chloride) (PVC-U) pipes and injection-moulded fittings that are intended for above-ground pressure applications for the conveyance of portable water in reticulation systems and for other applications in which continuous temperatures in excess of 25 oC are not encountered. Minimum wall thicknesses are given, based on a design stress rating of 10 MPa for pipes of nominal outside diameter 90 mm or less and 12.5 MPa for pipes of nominal outside diameter 110 mm and more. Seven classes of pipes and three classes of fittings for reticulation systems are covered. Part 2: Modified poly (vinyl chloride) (PVC-M) pressure pipe systems (30 p) M This part of MS 666 specifies requirements for modified unplasticized poly(vinyl chloride) (PVC-M) pipes (with integral joints that incorpo-rate rubber sealing/ rings) and fittings (post-formed from pipe made of PVC-M) that are intended for above-ground and below-ground pressure applications for the conveyance of potable water in re-ticulation systems and for other applications, in which continuous tem-peratures in excess of 25 ºC are not encountered. Minimum wall thick-nesses based on a design stress rating of 18 MPa are given for pipes of normal outside diameter 50 mm to 630 mm. Six classes of pipe are covered, together with post-formed fittings and bends. This part of MS 666 also includes requirements for the components of rubber joint rings. Fittings made by hot-gas and hot-plate fusion techniques are not covered in this part of MS 666 This standard covers unplasticized poly(vinyl chloride) (PVC-U) pipes (including vent pipes) and pipe fittings of nominal sizes 40-160 mm intended for above-ground non-pressure applications for the conveyance of soil (human excrement or faeces) and waste water where continuous temperatures in excess of 60 ºC are not encountered. This standard covers unplasticized polyvinyl chloride (UPVC) structured wall pipes (including pipe fittings) with an essentially smooth inside surface, of nominal diameter 110 mm up to and including 1000 mm, and intended for buried gravity drainage and sewerage pipe systems for the transportation of soil and waste discharge of domestic and industrial origin. Pipes of larger diameter are considered to be engineering products and are therefore not included in this standard. Where the piping carries industrial discharge, chemical and temperature resistance have to be taken into account. | Technical Standard | Malawi Bureau of Standards | Standard Specification for UPVC pipes and pipe fittings MS 2/3/4/5/617/666/688/620 | Malawi Bureau of Standards Act (51:02) | 9999-12-31 | Good |
| 114 | Standard Specification for Vinegar, artificial | Applies to artificial vinegar produced from glacial acetic acid and water with or without caramel as a colouring matter and intended for use as a condiment. | Technical Standard | Malawi Bureau of Standards | Standard Specification for Vinegar, artificial MS 11 | Malawi Bureau of Standards Act (51:02) | 9999-12-31 | Good |
| 115 | Standard Specification for Water, bottled non-mineral | Describes the methods of test for soaps and detergents This Malawi standard specifies the description, treatment, testing, packaging and labelling of water that is not natural mineral water. The water may be offered as packaged non-carbonated (“still”) water or as packaged carbonated (“sparkling”) water, with or without permitted substances. | Technical Standard | Malawi Bureau of Standards | Standard Specification for Water, bottled non-mineral MS 699/60 | Malawi Bureau of Standards Act (51:02) | 9999-12-31 | Good |
| 116 | Standard Specification for Water heaters | Specifies constructional and performance requirements for electrical appliances of rated capacity not exceeding 80 litres for heating liquids for household and similar use and intended for operation on a.c supply voltages not exceeding 250 V to earth and at current ratings not ex-ceeding 16A. Specifies the characteristics of domestic solar water heaters. Specifies construction and performance requirements of solar water heaters. | Technical Standard | Malawi Bureau of Standards | Standard Specification for Water heaters MS 62/520/758 | Malawi Bureau of Standards Act (51:02) | 9999-12-31 | Good |
| 117 | Standard Specification for Wax shoe polish/floor polish | Applies to solvent based and emulsion type, both liquid and paste form wax polishes suitable for use on furniture and floors Covers requirements for wax shoe polish of any colour, suitable for general application to leath-er shoes and goods. | Technical Standard | Malawi Bureau of Standards | Standard Specification for Wax shoe polish/floor polish MS 566/84 | Malawi Bureau of Standards Act (51:02) | 9999-12-31 | Good |
| 118 | Standard Specification for Wheat and wheat products | This standard applies to wheat flour for direct human consumption prepared from common wheat, Triticum aestivum L., or club wheat, Triticum compactum Host, or mixtures thereof, which is prepackaged ready for sale to the consumer or destined for use in other food products. The standard specifies requirements, methods of sampling and analysis for wheat belonging to the species Triticum aestivum and T. durum, which are intended for human consumption. | Technical Standard | Malawi Bureau of Standards | Standard Specification for Wheat and wheat products MS 30/55/543 | Malawi Bureau of Standards Act (51:02) | 9999-12-31 | Good |
| 119 | Standard Specification for Wines | SPECIFIES REQUIREMENTS FOR COUNTRY WINES. | Technical Standard | Malawi Bureau of Standards | Standard Specification for Wines MS 178 | Malawi Bureau of Standards Act (51:02) | 9999-12-31 | Good |
| 120 | Standard Specification for Wooden poles/droppers/spacers etc | Covers wooden poles impregnated with creosote or with wood preservative with a creosote base intended to be used as upright supports for low voltage reticulation and telephone lines, and as upright supports and cross-arms for power transmission lines. | Technical Standard | Malawi Bureau of Standards | Standard Specification for Wooden poles/droppers/spacers etc MS 489/ 504 | Malawi Bureau of Standards Act (51:02) | 9999-12-31 | Good |
| 121 | Standard Specification for Yoghurts | Part 1: Yoghurt and Sweetened yoghurt This standard prescribe requirements for yoghurt. | Technical Standard | Malawi Bureau of Standards | Standard Specification for Yoghurts MS 191 | Malawi Bureau of Standards Act (51:02) | 9999-12-31 | Good |
| 122 | Standard Specification for Zinc-coated fencing wire | SPECIFIES THE REQUIREMENTS FOR THE DIMENSIONS AND QUALITY OF PLAIN FENCING WIRE AND BARBED (SINGLE STRAND AND DOUBLE STRAND) FENCING WIRE MADE FROM 3 GRADES OF ZINC COATED STEEL WIRE. | Technical Standard | Malawi Bureau of Standards | Standard Specification for Zinc-coated fencing wire MS 321 | Malawi Bureau of Standards Act (51:02) | 9999-12-31 | Good |
| 123 | Standard Specification for Air conditioners | This third edition of IEC 60335-1(1991) and its 1st amendment (1994) covers the general requirements for safety of household appliances. All parts 2s, dealing with © 2015 Catalogue of Malawi standards 105 particular requirements, should be used in conjunction with this 3rd edition, except parts 2-57 and 2-63 | Technical Standard | Malawi Bureau of Standards | Standard Specification for Air conditioners MS/IEC 60335 and 60065 | Malawi Bureau of Standards Act (51:02) | 9999-12-31 | Good |
| 124 | Standard Specification for Bread toasters | This third edition of IEC 60335-1(1991) and its 1st amendment (1994) covers the general requirements for safety of household appliances. All parts 2s, dealing with © 2015 Catalogue of Malawi standards 105 particular requirements, should be used in conjunction with this 3rd edition, except parts 2-57 and 2-63 | Technical Standard | Malawi Bureau of Standards | Standard Specification for Bread toasters MS/IEC 60335 and 60065 | Malawi Bureau of Standards Act (51:02) | 9999-12-31 | Good |
| 125 | Standard Specification for Computer sets | This third edition of IEC 60335-1(1991) and its 1st amendment (1994) covers the general requirements for safety of household appliances. All parts 2s, dealing with © 2015 Catalogue of Malawi standards 105 particular requirements, should be used in conjunction with this 3rd edition, except parts 2-57 and 2-63 | Technical Standard | Malawi Bureau of Standards | Standard Specification for Computer sets MS/IEC 60335 and 60065 | Malawi Bureau of Standards Act (51:02) | 9999-12-31 | Good |
| 126 | Standard Specification for Decoders | This third edition of IEC 60335-1(1991) and its 1st amendment (1994) covers the general requirements for safety of household appliances. All parts 2s, dealing with © 2015 Catalogue of Malawi standards 105 particular requirements, should be used in conjunction with this 3rd edition, except parts 2-57 and 2-63 | Technical Standard | Malawi Bureau of Standards | Standard Specification for Decoders MS/IEC 60335 and 60065 | Malawi Bureau of Standards Act (51:02) | 9999-12-31 | Good |
| 127 | Standard Specification for DVD players | This third edition of IEC 60335-1(1991) and its 1st amendment (1994) covers the general requirements for safety of household appliances. All parts 2s, dealing with © 2015 Catalogue of Malawi standards 105 particular requirements, should be used in conjunction with this 3rd edition, except parts 2-57 and 2-63 | Technical Standard | Malawi Bureau of Standards | Standard Specification for DVD players MS/IEC 60335 and 60065 | Malawi Bureau of Standards Act (51:02) | 9999-12-31 | Good |
| 128 | Standard Specification for Electrical fans | This third edition of IEC 60335-1(1991) and its 1st amendment (1994) covers the general requirements for safety of household appliances. All parts 2s, dealing with © 2015 Catalogue of Malawi standards 105 particular requirements, should be used in conjunction with this 3rd edition, except parts 2-57 and 2-63 | Technical Standard | Malawi Bureau of Standards | Standard Specification for Electrical fans MS/IEC 60335 and 60065 | Malawi Bureau of Standards Act (51:02) | 9999-12-31 | Good |
| 129 | Standard Specification for Electrical kettles | This third edition of IEC 60335-1(1991) and its 1st amendment (1994) covers the general requirements for safety of household appliances. All parts 2s, dealing with © 2015 Catalogue of Malawi standards 105 particular requirements, should be used in conjunction with this 3rd edition, except parts 2-57 and 2-63 | Technical Standard | Malawi Bureau of Standards | Standard Specification for Electrical kettles MS/IEC 60335 and 60065 | Malawi Bureau of Standards Act (51:02) | 9999-12-31 | Good |
| 130 | Standard Specification for Electrical plugs | This third edition of IEC 60335-1(1991) and its 1st amendment (1994) covers the general requirements for safety of household appliances. All parts 2s, dealing with © 2015 Catalogue of Malawi standards 105 particular requirements, should be used in conjunction with this 3rd edition, except parts 2-57 and 2-63 | Technical Standard | Malawi Bureau of Standards | Standard Specification for Electrical plugs MS/IEC 60335 and 60065 | Malawi Bureau of Standards Act (51:02) | 9999-12-31 | Good |
| 131 | Standard Specification for Electrical pressing irons | This third edition of IEC 60335-1(1991) and its 1st amendment (1994) covers the general requirements for safety of household appliances. All parts 2s, dealing with © 2015 Catalogue of Malawi standards 105 particular requirements, should be used in conjunction with this 3rd edition, except parts 2-57 and 2-63 | Technical Standard | Malawi Bureau of Standards | Standard Specification for Electrical pressing irons MS/IEC 60335 and 60065 | Malawi Bureau of Standards Act (51:02) | 9999-12-31 | Good |
| 132 | Standard Specification for Fruit mixtures | This third edition of IEC 60335-1(1991) and its 1st amendment (1994) covers the general requirements for safety of household appliances. All parts 2s, dealing with © 2015 Catalogue of Malawi standards 105 particular requirements, should be used in conjunction with this 3rd edition, except parts 2-57 and 2-63 | Technical Standard | Malawi Bureau of Standards | Standard Specification for Fruit mixtures MS/IEC 60335 and 60065 | Malawi Bureau of Standards Act (51:02) | 9999-12-31 | Good |
| 133 | Standard Specification for Electrical switches | This third edition of IEC 60335-1(1991) and its 1st amendment (1994) covers the general requirements for safety of household appliances. All parts 2s, dealing with © 2015 Catalogue of Malawi standards 105 particular requirements, should be used in conjunction with this 3rd edition, except parts 2-57 and 2-63 | Technical Standard | Malawi Bureau of Standards | Standard Specification for Electrical switches MS/IEC 60335 and 60065 | Malawi Bureau of Standards Act (51:02) | 9999-12-31 | Good |
| 134 | Standard Specification for Hot plates | This third edition of IEC 60335-1(1991) and its 1st amendment (1994) covers the general requirements for safety of household appliances. All parts 2s, dealing with © 2015 Catalogue of Malawi standards 105 particular requirements, should be used in conjunction with this 3rd edition, except parts 2-57 and 2-63 | Technical Standard | Malawi Bureau of Standards | Standard Specification for Hot plates MS/IEC 60335 and 60065 | Malawi Bureau of Standards Act (51:02) | 9999-12-31 | Good |
| 135 | Standard Specification for Home Theatre Systems | This third edition of IEC 60335-1(1991) and its 1st amendment (1994) covers the general requirements for safety of household appliances. All parts 2s, dealing with © 2015 Catalogue of Malawi standards 105 particular requirements, should be used in conjunction with this 3rd edition, except parts 2-57 and 2-63 | Technical Standard | Malawi Bureau of Standards | Standard Specification for Home Theatre Systems MS/IEC 60335 and 60065 | Malawi Bureau of Standards Act (51:02) | 9999-12-31 | Good |
| 136 | Standard Specification for Microwaves | This third edition of IEC 60335-1(1991) and its 1st amendment (1994) covers the general requirements for safety of household appliances. All parts 2s, dealing with © 2015 Catalogue of Malawi standards 105 particular requirements, should be used in conjunction with this 3rd edition, except parts 2-57 and 2-63 | Technical Standard | Malawi Bureau of Standards | Standard Specification for Microwaves MS/IEC 60335 and 60065 | Malawi Bureau of Standards Act (51:02) | 9999-12-31 | Good |
| 137 | Standard Specification for Household sockets outlet | This third edition of IEC 60335-1(1991) and its 1st amendment (1994) covers the general requirements for safety of household appliances. All parts 2s, dealing with © 2015 Catalogue of Malawi standards 105 particular requirements, should be used in conjunction with this 3rd edition, except parts 2-57 and 2-63 | Technical Standard | Malawi Bureau of Standards | Standard Specification for Household sockets outlet | Malawi Bureau of Standards Act (51:02) | 9999-12-31 | Good |
| 138 | Standard Specification for Mini cookers/cookers, fry pans | Deals with the safety of electrical commercial multi-purpose cooking pans, not intended for household use. Typical use is in restaurants, canteens, bakeries, butcheries, etc. Their rated voltage is not more than 250 V for single-phase appliances and 480 V for other appliances. It also covers the electrical part of appliances using other forms of energy. | Technical Standard | Malawi Bureau of Standards | Standard Specification for Mini cookers/cookers, fry pans MS/IEC 60335 and 60065 | Malawi Bureau of Standards Act (51:02) | 9999-12-31 | Good |
| 139 | Standard Specification for Play stations | This third edition of IEC 60335-1(1991) and its 1st amendment (1994) covers the general requirements for safety of household appliances. All parts 2s, dealing with © 2015 Catalogue of Malawi standards 105 particular requirements, should be used in conjunction with this 3rd edition, except parts 2-57 and 2-63. | Technical Standard | Malawi Bureau of Standards | Standard Specification for Play stations MS/IEC 60335 and 60065 | Malawi Bureau of Standards Act (51:02) | 9999-12-31 | Good |
| 140 | Standard Specification for Radios | This third edition of IEC 60335-1(1991) and its 1st amendment (1994) covers the general requirements for safety of household appliances. All parts 2s, dealing with © 2015 Catalogue of Malawi standards 105 particular requirements, should be used in conjunction with this 3rd edition, except parts 2-57 and 2-63. | Technical Standard | Malawi Bureau of Standards | Standard Specification for Radios MS/IEC 60335 and 60065 | Malawi Bureau of Standards Act (51:02) | 9999-12-31 | Good |
| 141 | Standard Specification for Refrigerators | This third edition of IEC 60335-1(1991) and its 1st amendment (1994) covers the general requirements for safety of household appliances. All parts 2s, dealing with © 2015 Catalogue of Malawi standards 105 particular requirements, should be used in conjunction with this 3rd edition, except parts 2-57 and 2-63. | Technical Standard | Malawi Bureau of Standards | Standard Specification for Refrigerators MS/IEC 60335 and 60065 | Malawi Bureau of Standards Act (51:02) | 9999-12-31 | Good |
| 142 | Standard Specification for Rice cookers | This third edition of IEC 60335-1(1991) and its 1st amendment (1994) covers the general requirements for safety of household appliances. All parts 2s, dealing with © 2015 Catalogue of Malawi standards 105 particular requirements, should be used in conjunction with this 3rd edition, except parts 2-57 and 2-63 | Technical Standard | Malawi Bureau of Standards | Standard Specification for Rice cookers MS/IEC 60335 and 60065 | Malawi Bureau of Standards Act (51:02) | 9999-12-31 | Good |
| 143 | Standard Specification for Television sets | This third edition of IEC 60335-1(1991) and its 1st amendment (1994) covers the general requirements for safety of household appliances. All parts 2s, dealing with © 2015 Catalogue of Malawi standards 105 particular requirements, should be used in conjunction with this 3rd edition, except parts 2-57 and 2-63 | Technical Standard | Malawi Bureau of Standards | Standard Specification for Television sets MS/IEC 60335 and 60065 | Malawi Bureau of Standards Act (51:02) | 9999-12-31 | Good |
| 144 | Registration and clearance of imported goods | Importers of designated products covered by Malawi Bureau of Standards need to know in advance whether the commodity they are intending to import falls under the MBS designated list. | Registration Requirement | Malawi Bureau of Standards | To enable the prospective importer make prior arrangements for prior clearance or registration with MBS. | Malawi Bureau of Standards Act (51:02) | 9999-12-31 | Good |
| 145 | Quality Assessment: Fees for mandatory standards | A manufacturer or importer of a commodity to which a mandatory standard applies shall pay to the MBS the prescribed fees. | Quantity Control Measure | Malawi Bureau of Standards | To carter for expenses incured by the MBS in conducting confromity assessments on the product or commodity and reporting on the outcome. | Malawi Bureau of Standards Act (51:02) | 9999-12-31 | Good |
| 146 | Mutual Recognition of Standards, Quality Assessment Certificates | An imported commodity to which a mandatory standard applies may be deemed to comply if that commodity has been certified by a person or organization recognized within a given criteria. | Technical Standard | Malawi Bureau of Standards | To enforce national standards for products, commodities, materials, services, practices, and operations and to promote adoption of such standards. | Malawi Bureau of Standards Act (51:02) | 9999-12-31 | Good |
| 147 | Quality Assessment: Selling of commodity under mandatory standards | No person must sell a commodity to which a mandatory standard applies unless the product has been accepted by MBS after passing MBS' assessments and declared so by MBS or the commodity has been permitted by MBS through special concession | Technical Standard | Malawi Bureau of Standards | To ensure that substandard commodities are not sold on the market. | Malawi Bureau of Standards Act (51:02) | 9999-12-31 | Good |
| 148 | Quality Assessment: Handling of non-complying products | All imported commodity must comply with the mandatory standard concerned; any commodity not complying will be re-exportated, confiscated or destroyed, or dealt with in the manner acceptable by MBS. | Technical Standard | Malawi Bureau of Standards | To ensure that Malawi is not used as a damping site for substandard commodities and that substandard commodities are not sold on the market in Malawi . | Malawi Bureau of Standards Act (51:02) | 9999-12-31 | Good |
| 149 | Quality Assessment: Issuance of conditional release of imports shipments | After the importer has paid as per MBS invoice or where special arrangements were done with MBS regarding payment, the importer has to allow MBS officer(s) will inspect the consignment and where possible get a sample for testing. If the physical inspection indicates the compliance, but completion of testing the samples drawn will take more than 20 working days, the MBS officer issues a clearance for the consignment to proceed to inland MRA recognised warehouse pending MBS results. | Technical Standard | Malawi Bureau of Standards | To ensure that the consignment is inspected and samples tested against relevant standards in order to ensure that only complying products are allowed entry. | Malawi Bureau of Standards Act (51:02) | 9999-12-31 | Good |
Have you found this information useful ?
Please share your feedback below and help us improve our content.
Please share your feedback below and help us improve our content.