| Issuing Agency: | Malawi Bureau of Standards |
| Incumbent Office Name: | Malawi Buraeu of Standards |
| Address: |
Head Office Moirs Road P.O Box 946 Blantyre Malawi |
| Fax: | +265 1 870 756 |
| Email: |
mbs@mbsmw.org, stevekamuloni@mbsmw.org |
| Website: | www.mbsmw.org |
| Phone: | +265 1 870 488, +881 626 708 |
| Procedure steps | Description | Required Documents |
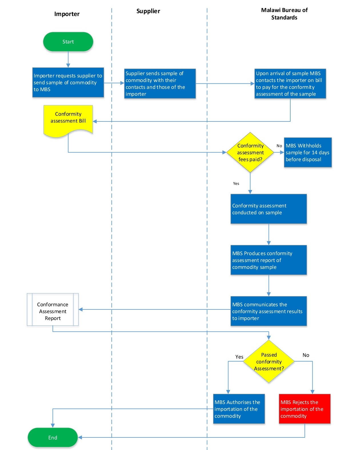
| 1 | The (prospective) importer requests the supplier of the commodity to send the required sample directly to the MBS using a recognised courier service with attention to the Director General. | |
| 2 | The supplier sends sample of commodity to MBS with their contacts details and those of the importer. | |
| 3 | The MBS will contact the importer in Malawi to pay fees for conformity assessment of the sample. | |
| 4 | Payment of conformity assessment fee | |
| 4.1 | if the Importer pays conformity assessment fees the MBS conduct the commodity assessment | |
| 4.2 | if the Importer does not pays the conformity assessment fees the MBS withhold the sample for 14 days before disposal | |
| 5 | Once the conformity assessment is conducted the MBS produces Conformity assessment report of the commodity sample | |
| 6 | The MBS communicate the comformity assessment results to the Importer | |
| 7 | Conformity assessment results | |
| 7.1 | If the commodity passes the conformity assessment MBS authorises the Importation | |
| 7.2 | If the commodity does not pass the conformity assessment MBS rejects the Importation |
Process Map

Forms
| # | Title | Description | Issued By | File |
|---|---|---|---|---|
| 1 | Sampling Application Form | Sampling form - MBS/QASD/F/34 issued by Malawi bureau of Standards | Malawi Bureau of Standards | |
| 2 | Import Inspection Request Form | Import Inspection Request Form - MBS/QASD/F/03 issued by Malawi Bureau of Standards | Malawi Bureau of Standards | |
| 3 | Conditional Clearance | Conditional Clearance MBS-IQMS-CCL1 | Malawi Bureau of Standards | |
| 4 | IQR-Rejection Certificate | IQR-Draft Rejection Certificate- MBS-QAD under Malawi Bureau of Standards Act | Malawi Bureau of Standards |
Measures
| # | Name | Description | Measure Type | Agency | Comments | Legal Document | Validity To | Measure Class |
|---|---|---|---|---|---|---|---|---|
| 1 | Quality Assessment: Pre-shipment sample registration and processing | A pre-shipment sample is a sample which is sent to MBS before the consignment is imported into Malawi for the first time or where the previous consignments critically failed to meet requirements. | Pre-shipment inspection | Malawi Bureau of Standards | To ensure that the commodity the client is intending to import is assessed on compliance with Malawi standards before actual importation in order to avoid rejecting the whole consignment due to critical non-conformance when it has already come. This applies where the importer is importing the commodity into the country for the first time and also when the MBS demands for a preshipment due to continued or excessive failure of previous consignments of the same commoity to meet applicable standards. | Malawi Bureau of Standards Act (51:02) | 9999-12-31 | Good |
Have you found this information useful ?
Please share your feedback below and help us improve our content.
Please share your feedback below and help us improve our content.