| Issuing Agency: | Department of Animal Health and Livestock Development |
| Incumbent Office Name: | Department of Animal Health and Livestock Development |
| Address: |
Private Bag 2096 Lilongwe Malawi. |
| Fax: | (+265) 1 751 349 |
| Email: | juliuschulu09@gmail.com |
| Website: | http://www.asti.cgiar.org/ |
| Phone: | 0991277492 |
| Procedure Step | Description | Required Documents |
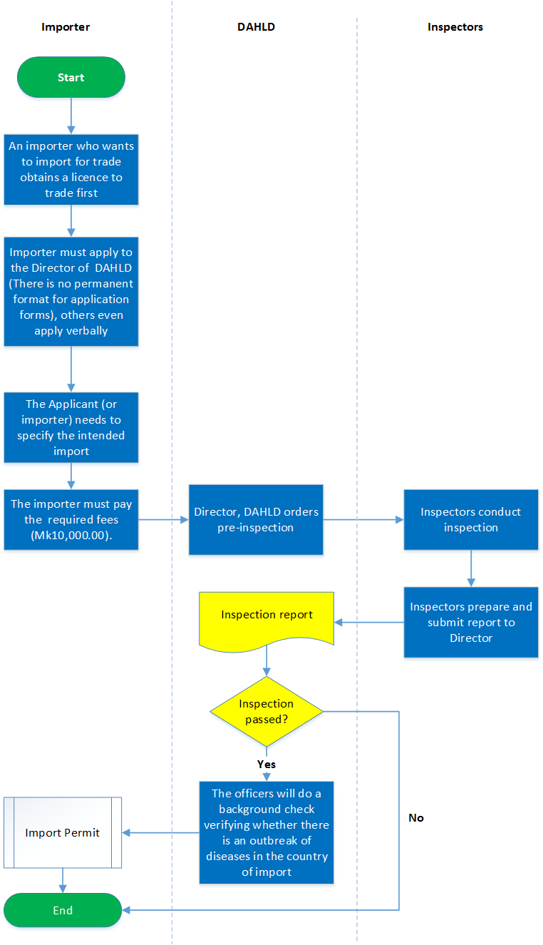
| 1 | An importer who wants to import for trade obtains a licence to trade first | |
| 2 | Importer must apply to the Director of DAHLD (There is no permanent format for application forms), others even apply verbally | |
| 3 | The Applicant (or importer) needs to specify the intended imports. | |
| 4 | The importer must pay the required fees (Mk10,000.00). | |
| 5 | The Director of DAHLD will order a pre-inspection | |
| 6 | The exporting country will have done a bacteriological test and therefore certificate or evidence for the same is requested | |
| 7 | The inspectors will prepare and and submit a Report on the Inspection to the Director. | |
| 8 | The officers will do a background check verifying whether there is an outbreak of diseases in the country of import usually through the oie website. The process takes usually about 24 hours | |
| 9 | Issuing the permit which also give details on what the importer must comply | |
| 10 | The communication is made usually through a phone call on Tuesdays or Thursdays. |
PROCESS MAP
Forms
| # | Title | Description | Issued By | File |
|---|---|---|---|---|
| 1 | Meat Import Permit | Meat Import Permit under Meat and Meat Products Act. | Department of Animal Health (DAHLD) |
Measures
| # | Name | Description | Measure Type | Agency | Comments | Legal Document | Validity To | Measure Class |
|---|---|---|---|---|---|---|---|---|
| 1 | Marking requirement for sheep carcases to show country of origin. | It is prohibited to trade in sheep meat imported into Malawi without a mark showing country of origin. | Labelling Requirement | Department of Animal Health (DAHLD) | Safeguard against pests and diseases. | Meat and meat products Act (67:02) | 9999-12-31 | Good |
Have you found this information useful ?
Please share your feedback below and help us improve our content.
Please share your feedback below and help us improve our content.
