| Issuing Agency: | Department of Animal Health and Livestock Development | |
| Incumbent Office Name: | Department of Animal Health and Livestock Development | |
| Address: |
Private Bag 2096 Lilongwe Malawi. |
|
| Fax: | (+265) 1 751 349 | |
| Email: |
|
|
| Website: | ||
| Phone: |
|
| Procedure Steps | Description | Required Documents |
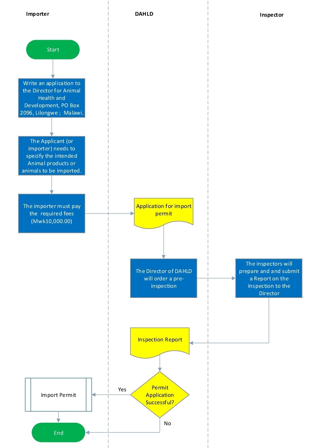
| 1 | Apply to the Director for Animal Health and Development, PO Box 2096, Lilongwe ; Malawi. | |
| 2 | The Applicant (or importer) needs to specify the intended Animal products or animals to be imported | |
| 3 | The importer must pay the required fees (Mwk10,000.00). | |
| 4 | The Director of DAHLD will order a pre-inspection where a background check is done on the disease outbreaks from the exporting country. Third world countries are even allowed to send their inspectors when the exporting country is a developed country . | |
| 5 | The inspectors will prepare and and submit a Report on the Inspection to the Director. | |
| 6 | Issuing the permit | |
| 7 | The communication is usually made through email or phone call. |
Process Map

Forms
| # | Title | Description | Issued By | File |
|---|---|---|---|---|
| 1 | Import Permit For Importation of Animals and Animal By- Products | import Permit For Importation of Animals and Animal by- products Control of Diseases Act | Department of Animal Health (DAHLD) |
Measures
| # | Name | Description | Measure Type | Agency | Comments | Legal Document | Validity To | Measure Class |
|---|---|---|---|---|---|---|---|---|
| 1 | Prohibition of importation of animals | Prohibition of importation Livestock and by-products thereof in Zimbabwe because of presence of Foot and Mouth Disease diseases. | Prohibition | Department of Animal Health (DAHLD) | Prevention of introducing a specific disease prevalent in a specific foreign country. | Control and Diseases of Animals Act (66:02) | 9999-12-31 | Good |
Have you found this information useful ?
Please share your feedback below and help us improve our content.
Please share your feedback below and help us improve our content.