| Issuing Agency: | Cotton Council | |
| Incumbent Office Name: | Cotton Council | |
| Address: | African Institute of Corporate Citizenship, | |
| 2nd Floor, | ||
| Nedbank House, | ||
| Off Independence Drive, | ||
| Private Bag 382, | ||
| Lilongwe 3, | ||
| Malawi | ||
| website | http://www.aiccafrica.org | |
| Phone |
|
|
|
||
| fax |
| Procedure Steps | Description | Required Documents |
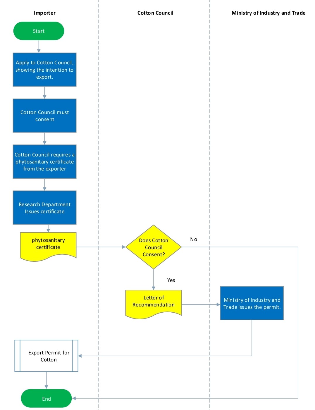
| 1 | Apply to Cotton Council, showing the intention to export | |
| 2 | Cotton Council must consent | |
| 3 | Exporter needs to obtain a Phytosanitary certificate issued by the Research Department (Ministry of Agriculture) | |
| 4 | Cotton Council writes Ministry of Industry and Trade reccommending the issueing of the permit | |
| 5 | Ministry of Industry and Trade issues the permit |

Forms
| # | Title | Description | Issued By | File |
|---|---|---|---|---|
| 1 | Cotton Buying Licence in Respect of Cotton Grown on a Private Estate- | Cotton Buying Licence in Respect of Cotton Grown on a Private Estate- | Cotton Council | |
| 2 | Buying licence Cotton Customary Land | Buying licence Cotton Customary Land | Cotton Council | |
| 3 | Registration to Deal in Cotton Export/Import | Registration to Deal in Cotton Export/Import | Cotton Council |
Measures
| # | Name | Description | Measure Type | Agency | Comments | Legal Document | Validity To | Measure Class |
|---|---|---|---|---|---|---|---|---|
| 1 | Permit requirement to export cotton. | Any person intending to export cotton seed, seed cotton or ginned cotton must get a written permit from the Minister. | Export Permit Requirement | Cotton Council | None | Cotton Act (65:04) | 9999-12-31 | Good |
Have you found this information useful ?
Please share your feedback below and help us improve our content.
Please share your feedback below and help us improve our content.